WARNING:
JavaScript is turned OFF. None of the links on this concept map will
work until it is reactivated.
If you need help turning JavaScript On, click here.
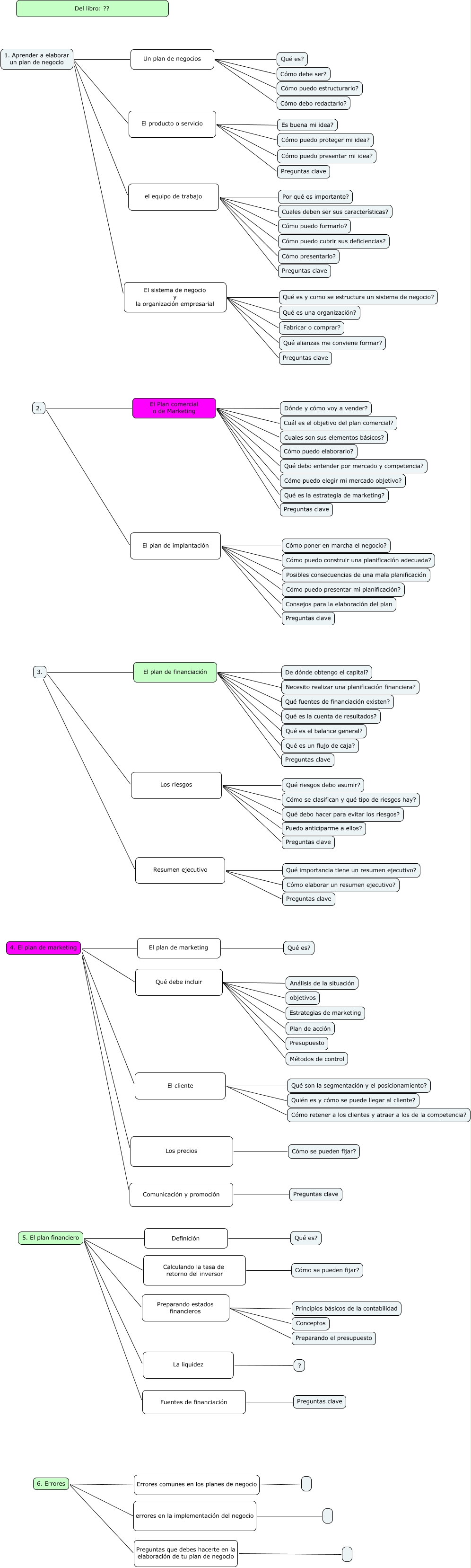
Este Cmap, tiene información relacionada con: El plan de negocio, 2. El plan de implantación Consejos para la elaboración del plan, 2. El plan de implantación Posibles consecuencias de una mala planificación, 1. Aprender a elaborar un plan de negocio Un plan de negocios Qué es?, 3. El plan de financiación Qué es el balance general?, 2. El Plan comercial o de Marketing Cuál es el objetivo del plan comercial?, 5. El plan financiero Calculando la tasa de retorno del inversor Cómo se pueden fijar?, 1. Aprender a elaborar un plan de negocio Un plan de negocios Cómo debe ser?, 1. Aprender a elaborar un plan de negocio el equipo de trabajo Cómo puedo formarlo?, 5. El plan financiero Preparando estados financieros Principios básicos de la contabilidad, 3. El plan de financiación Necesito realizar una planificación financiera?, 6. Errores errores en la implementación del negocio, 5. El plan financiero Preparando estados financieros Conceptos, 3. Resumen ejecutivo Preguntas clave, 1. Aprender a elaborar un plan de negocio El producto o servicio Cómo puedo presentar mi idea?, 1. Aprender a elaborar un plan de negocio El producto o servicio Preguntas clave, 4. El plan de marketing El cliente Quién es y cómo se puede llegar al cliente?, 1. Aprender a elaborar un plan de negocio El sistema de negocio y la organización empresarial Qué alianzas me conviene formar?, 1. Aprender a elaborar un plan de negocio El sistema de negocio y la organización empresarial Preguntas clave, 6. Errores Preguntas que debes hacerte en la elaboración de tu plan de negocio, 2. El plan de implantación Cómo puedo construir una planificación adecuada?