WARNING:
JavaScript is turned OFF. None of the links on this concept map will
work until it is reactivated.
If you need help turning JavaScript On, click here.
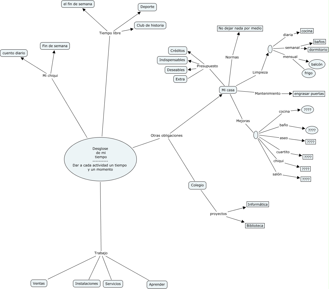
Este Cmap, tiene información relacionada con: Mi Tiempo, Mi casa Limpieza, Mi casa Presupuesto Indispensables, Desglose de mi tiempo ---------- Dar a cada actividad un tiempo y un momento Otras obligaciones Mi casa, cuartito ????, Desglose de mi tiempo ---------- Dar a cada actividad un tiempo y un momento Trabajo Servicios, cocina ????, Colegio proyectos Informática, Desglose de mi tiempo ---------- Dar a cada actividad un tiempo y un momento Trabajo Aprender, Desglose de mi tiempo ---------- Dar a cada actividad un tiempo y un momento Mi chiqui cuento diario, Mi casa Normas No dejar nada por medio, Desglose de mi tiempo ---------- Dar a cada actividad un tiempo y un momento Tiempo libre Deporte, aseo ????, Mi casa Presupuesto Extra, Desglose de mi tiempo ---------- Dar a cada actividad un tiempo y un momento Mi chiqui Fin de semana, baño ????, semanal dormitorio, mensual frigo, Colegio proyectos Biblioteca, Mi casa Mantenimiento engrasar puertas, Desglose de mi tiempo ---------- Dar a cada actividad un tiempo y un momento Otras obligaciones Colegio