WARNING:
JavaScript is turned OFF. None of the links on this concept map will
work until it is reactivated.
If you need help turning JavaScript On, click here.
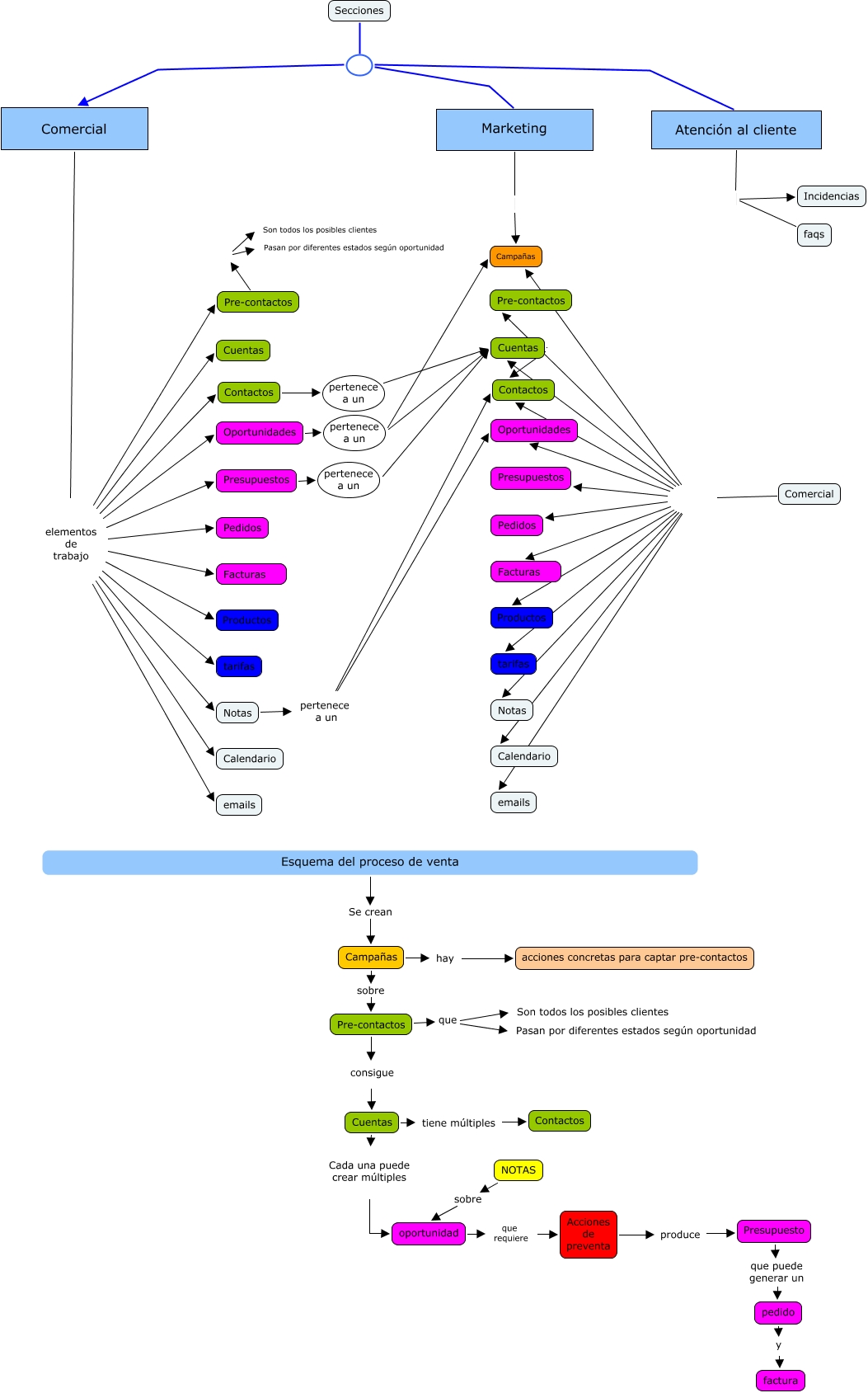
Este Cmap, tiene información relacionada con: CRM-RecursosUtilizados, Esquema del proceso de venta Se crean Campañas, Notas pertenece a un Contactos, Pre-contactos Son todos los posibles clientes, Comercial Calendario, Comercial Facturas, Comercial Oportunidades, Comercial Cuentas, oportunidad que requiere Acciones de preventa, Notas pertenece a un Oportunidades, Comercial Presupuestos, Pre-contactos que Son todos los posibles clientes, Comercial Pre-contactos, Comercial Notas, Comercial elementos de trabajo Cuentas, Comercial elementos de trabajo Calendario, Comercial elementos de trabajo Presupuestos, Comercial elementos de trabajo Pre-contactos, Oportunidades pertenece a un Cuentas, Comercial Contactos, Campañas hay acciones concretas para captar pre-contactos