WARNING:
JavaScript is turned OFF. None of the links on this concept map will
work until it is reactivated.
If you need help turning JavaScript On, click here.
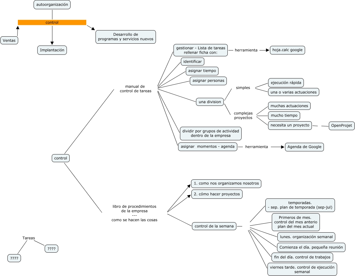
Este Cmap, tiene información relacionada con: 3. control de tareas, control de la semana viernes tarde. control de ejecución semanal, control manual de control de tareas gestionar - Lista de tareas rellenar ficha con:, asignar momentos - agenda herramienta Agenda de Google, control de la semana lunes. organización semanal, control libro de procedimientos de la empresa --- como se hacen las cosas 1. como nos organizamos nosotros, control manual de control de tareas asignar tiempo, Ventas control Desarrollo de programas y servicios nuevos, control libro de procedimientos de la empresa --- como se hacen las cosas 2. cómo hacer proyectos, una division simples ejecución rápida, control de la semana Primeros de mes. control del mes anterio plan del mes actual, una division complejas proyectos necesita un proyecto, una division complejas proyectos muchas actuaciones, autoorganización control Desarrollo de programas y servicios nuevos, control de la semana fin del día. control de trabajos, control manual de control de tareas dividir por grupos de actividad dentro de la empresa, necesita un proyecto OpenProjet, ???? Tareas ????, control manual de control de tareas asignar personas, control manual de control de tareas una division, una division simples una o varias actuaciones