WARNING:
JavaScript is turned OFF. None of the links on this concept map will
work until it is reactivated.
If you need help turning JavaScript On, click here.
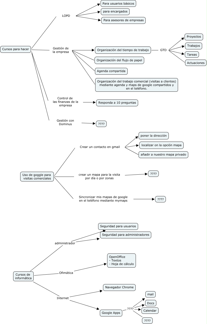
Este Cmap, tiene información relacionada con: Cursos-esq gneral de cursos de gestión, Cursos de informática Ofimática OpenOffice - Textos - Hoja de cálculo, Organización del tiempo de trabajo GTD Tareas, Cursos para hacer Gestión de la empresa Organización del trabajo comercial (visitas a clientes) mediante agenda y maps de google compartidos y en el teléfono., Organización del tiempo de trabajo GTD Actuaciones, Cursos para hacer Gestión de la empresa Organización del tiempo de trabajo, Cursos para hacer LOPD Para asesores de empresas, Cursos de informática Internet Navegador Chrome, Cursos para hacer LOPD Para usuarios básicos, Uso de goggle para visitas comerciales Crear un contacto en gmail localizar on la opción mapa, Cursos para hacer Gestión con Dominus ????, Google Apps ???? Docs, Cursos para hacer Gestión de la empresa Organización del flujo de papel, Cursos de informática Internet Google Apps, Uso de goggle para visitas comerciales Crear un contacto en gmail añadir a nuestro mapa privado, Cursos para hacer Control de las finanzas de la empresa Responda a 10 preguntas, Cursos para hacer LOPD para encargados, Organización del tiempo de trabajo GTD Proyectos, Organización del tiempo de trabajo GTD Trabajos, Google Apps ???? ????, Cursos para hacer Gestión de la empresa Agenda compartida