WARNING:
JavaScript is turned OFF. None of the links on this concept map will
work until it is reactivated.
If you need help turning JavaScript On, click here.
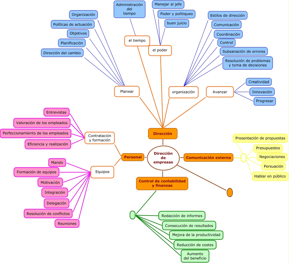
Este Cmap, tiene información relacionada con: Curso-Libro-Temas de direccion de empresas, Dirección de empresas Dirección, Dirección el tiempo Administración del tiempo, Personal Equipos Mando, Dirección organización Coordinación, Personal Contratación y formación Entrevistas, Personal Equipos Formación de equipos, Personal Equipos Resolución de conflictos, Dirección el poder Manejar al jefe, Dirección organización Estilos de dirección, Dirección organización Subsanación de errores, Dirección Avanzar Progresar, Dirección el poder buen juicio, Personal Equipos Integración, Comunicación externa Negociaciones, Dirección Planear Objetivos, Comunicación externa Presentación de propuestas, Control de contabilidad y finanzas Reducción de costes, Comunicación externa Hablar en público, Dirección Avanzar Innovación, Dirección de empresas Personal