WARNING:
JavaScript is turned OFF. None of the links on this concept map will
work until it is reactivated.
If you need help turning JavaScript On, click here.
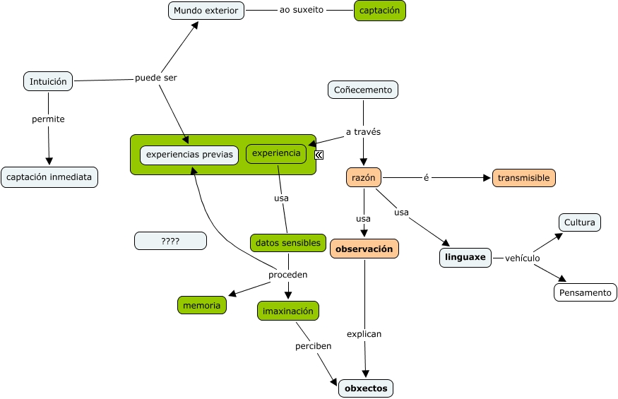
Este Cmap, tiene información relacionada con: Mapa conceptual para completar, datos sensibles proceden memoria, experiencia usa datos sensibles, observación explican obxectos, Intuición puede ser Mundo exterior, Coñecemento a través experiencia, Mundo exterior ao suxeito captación, linguaxe vehículo Pensamento, datos sensibles proceden experiencias previas, datos sensibles proceden imaxinación, linguaxe vehículo Cultura, Intuición puede ser experiencias previas, Coñecemento a través razón, razón é transmisible, razón usa observación, razón usa linguaxe, imaxinación perciben obxectos, Intuición permite captación inmediata