WARNING:
JavaScript is turned OFF. None of the links on this concept map will
work until it is reactivated.
If you need help turning JavaScript On, click here.
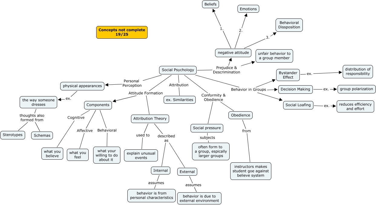
This Concept Map, created with IHMC CmapTools, has information related to: Fiol-Ch 12 19, Social pressure subjects often form to a group, espically larger groups, Components Behavioral what your willing to do about it, Obedience from instructors makes student goe against believe system, Bystander Effect ex. distribution of responsibility, Social Psychology Attribution ex. Similarities, negative attitude 2. Emotions, Social Psychology Conformity & Obedience Social pressure, the way someone dresses thoughts also formed from Sterotypes, Attribution Theory used to explain unusual events, Social Psychology Attitude Formation Attribution Theory, Social Psychology Prejudice & Descrimination unfair behavior to a group member, Components Cognitive what you believe, negative attitude 3. Behavioral Dissposition, Social Psychology Behavior in Groups Decision Making, Social Psychology Personal Perception physical appearances, Internal assumes behavior is from personal characteristics, the way someone dresses thoughts also formed from Schemas, Attribution Theory described as Internal, negative attitude 1. Beliefs, Social Loafing ex. reduces efficiency and effort