WARNING:
JavaScript is turned OFF. None of the links on this concept map will
work until it is reactivated.
If you need help turning JavaScript On, click here.
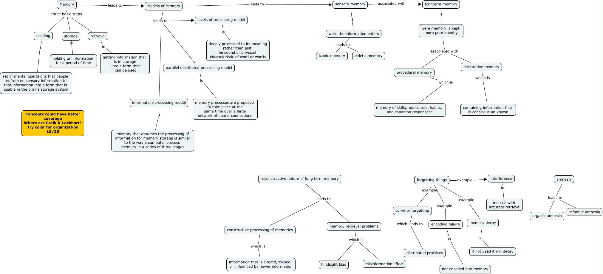
This Concept Map, created with IHMC CmapTools, has information related to: ch 6 - telesh wells 18, encoding faliure is not encoded into memory, longterm memory is were memory is kept more permanently, parallel distributed processing model is memory processes are proposed to take place at the same time over a large network of neural connections, Memory leads to Models of Memory, levels of processing model is deeply processed to its meaning rather than just he sound or physical characteristic of word or words, forgetting things example memory decay, memory retrieval problems which is hindsight bias, were the information enters leads to eidetic memory, retrieval is getting information that is in storage into a form that can be used, were memory is kept more permanently asscoiated with procedural memory, Memory three basic steps ecoding, interference is messes with accurate retrieval, reconstructive nature of long term memory leads to constructive processing of memories, Models of Memory leads to information-processing model, memory retrieval problems which is misinformation effect, Models of Memory leads to levels of processing model, Models of Memory leads to sensory memory, were the information enters leads to iconic memory, sensory memory is were the information enters, Memory three basic steps retrieval