WARNING:
JavaScript is turned OFF. None of the links on this concept map will
work until it is reactivated.
If you need help turning JavaScript On, click here.
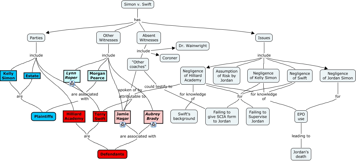
This Concept Map, created with IHMC CmapTools, has information related to: Issues, Parties include Kelly Simon, Parties include Terry Swift, Simon v. Swift has Parties, Estate are Plaintiffs, Negligence of Hilliard Academy for knowledge of Swift's background, Hilliard Academy are Defendants, Other Witnesses include Jamie Hagar, Negligence of Swift for Failing to give SCIA form to Jordan, Parties include Estate, Absent Witnesses include Coroner, Other Witnesses include Aubrey Brady, Simon v. Swift has Issues, Simon v. Swift has Absent Witnesses, Issues include Negligence of Jordan Simon, Aubrey Brady are associated with Defendants, Terry Swift are Defendants, Other Witnesses include Lynn Roper, Issues include Negligence of Hilliard Academy, Absent Witnesses include Dr. Wainwright, Negligence of Kelly Simon for Failing to give SCIA form to Jordan