WARNING:
JavaScript is turned OFF. None of the links on this concept map will
work until it is reactivated.
If you need help turning JavaScript On, click here.
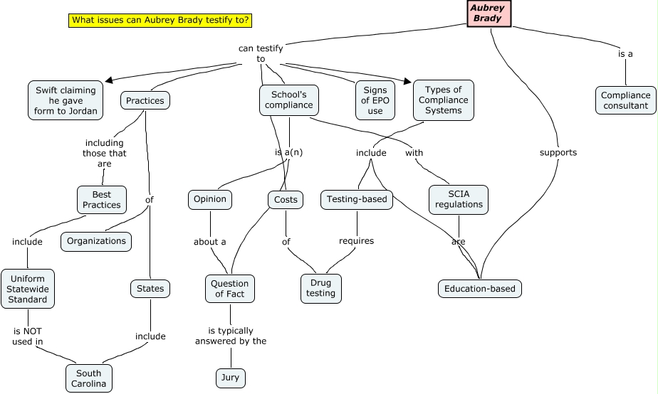
This Concept Map, created with IHMC CmapTools, has information related to: Aubrey Brady, Practices including those that are Best Practices, Practices of Organizations, Aubrey Brady supports Education-based, Testing-based requires Drug testing, Aubrey Brady can testify to Practices, School's compliance is a(n) Opinion, School's compliance with SCIA regulations, Best Practices include Uniform Statewide Standard, States include South Carolina, Costs of Drug testing, Aubrey Brady is a Compliance consultant, Aubrey Brady can testify to Types of Compliance Systems, Question of Fact is typically answered by the Jury, Aubrey Brady can testify to School's compliance, SCIA regulations are Education-based, Types of Compliance Systems include Education-based, Types of Compliance Systems include Testing-based, Practices of States, School's compliance is a(n) Question of Fact, Aubrey Brady can testify to Swift claiming he gave form to Jordan