WARNING:
JavaScript is turned OFF. None of the links on this concept map will
work until it is reactivated.
If you need help turning JavaScript On, click here.
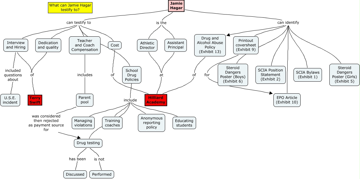
This Concept Map, created with IHMC CmapTools, has information related to: Jamie Hagar, Jamie Hagar can identify EPO Article (Exhibit 10), Jamie Hagar can identify SCIA Position Statement (Exhibit 2), Assistant Principal at Hilliard Academy, Drug testing has been Discussed, Jamie Hagar is the Assistant Principal, School Drug Policies include Training coaches, Jamie Hagar can identify Steroid Dangers Poster (Boys) (Exhibit 6), Parent pool was considered then rejected as payment source for Drug testing, Jamie Hagar can identify SCIA Bylaws (Exhibit 1), School Drug Policies include Anonymous reporting policy, Athletic Director at Hilliard Academy, Jamie Hagar is the Athletic Director, Jamie Hagar can testify to Interview and Hiring, Jamie Hagar can testify to Dedication and quality, Interview and Hiring included questions about U.S.E. incident, Jamie Hagar can identify Steroid Dangers Poster (Girls) (Exhibit 5), Cost of Hilliard Academy, Jamie Hagar can identify Printout coversheet (Exhibit 9), Dedication and quality of Terry Swift, School Drug Policies include Educating students