WARNING:
JavaScript is turned OFF. None of the links on this concept map will
work until it is reactivated.
If you need help turning JavaScript On, click here.
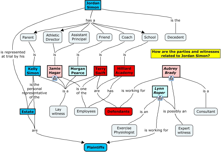
This Concept Map, created with IHMC CmapTools, has information related to: Party and witness relationships, Jordan Simon has a Parent, Friend is Morgan Pearce, Parent is Kelly Simon, Jordan Simon has a Athletic Director, Athletic Director is Jamie Hagar, Hilliard Academy has Employees, Lynn Roper is an Exercise Physiologist, Terry Swift are Defendants, Morgan Pearce is a Lay witness, Aubrey Brady is possibly an Expert witness, Jordan Simon is the Decedent, Jordan Simon has a Friend, Jordan Simon has a Coach, Coach is Terry Swift, School is Hilliard Academy, Jordan Simon has a Assistant Principal, Terry Swift is one of the Employees, Aubrey Brady is a Consultant, Lynn Roper is working for Plaintiffs, Kelly Simon are Plaintiffs