WARNING:
JavaScript is turned OFF. None of the links on this concept map will
work until it is reactivated.
If you need help turning JavaScript On, click here.
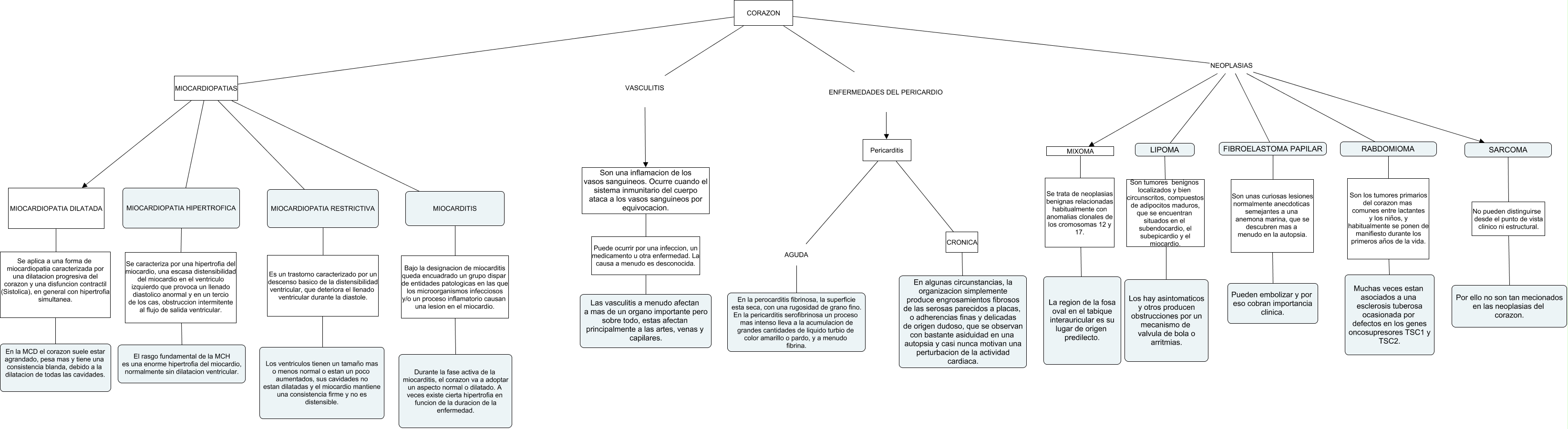
Este Cmap, tiene información relacionada con: FANIKA, CORAZON NEOPLASIAS SARCOMA, MIOCARDIOPATIA RESTRICTIVA Es un trastorno caracterizado por un descenso basico de la distensibilidad ventricular, que deteriora el llenado ventricular durante la diastole. Los ventriculos tienen un tamaño mas o menos normal o estan un poco aumentados, sus cavidades no estan dilatadas y el miocardio mantiene una consistencia firme y no es distensible., CORAZON MIOCARDIOPATIAS MIOCARDIOPATIA DILATADA, CORAZON NEOPLASIAS RABDOMIOMA, MIOCARDIOPATIA DILATADA Se aplica a una forma de miocardiopatia caracterizada por una dilatacion progresiva del corazon y una disfuncion contractil (Sistolica), en general con hipertrofia simultanea. En la MCD el corazon suele estar agrandado, pesa mas y tiene una consistencia blanda, debido a la dilatacion de todas las cavidades., CORAZON NEOPLASIAS FIBROELASTOMA PAPILAR, CORAZON NEOPLASIAS LIPOMA, MIOCARDITIS Bajo la designacion de miocarditis queda encuadrado un grupo dispar de entidades patologicas en las que los microorganismos infecciosos y/o un proceso inflamatorio causan una lesion en el miocardio. Durante la fase activa de la miocarditis, el corazon va a adoptar un aspecto normal o dilatado. A veces existe cierta hipertrofia en funcion de la duracion de la enfermedad., CORAZON VASCULITIS Son una inflamacion de los vasos sanguineos. Ocurre cuando el sistema inmunitario del cuerpo ataca a los vasos sanguineos por equivocacion., Pericarditis CRONICA En algunas circunstancias, la organizacion simplemente produce engrosamientos fibrosos de las serosas parecidos a placas, o adherencias finas y delicadas de origen dudoso, que se observan con bastante asiduidad en una autopsia y casi nunca motivan una perturbacion de la actividad cardiaca., CORAZON MIOCARDIOPATIAS MIOCARDIOPATIA HIPERTROFICA, CORAZON NEOPLASIAS MIXOMA, SARCOMA No pueden distinguirse desde el punto de vista clinico ni estructural. Por ello no son tan mecionados en las neoplasias del corazon., CORAZON MIOCARDIOPATIAS MIOCARDIOPATIA RESTRICTIVA, Pericarditis AGUDA En la perocarditis fibrinosa, la superficie esta seca, con una rugosidad de grano fino. En la pericarditis serofibrinosa un proceso mas intenso lleva a la acumulacion de grandes cantidades de liquido turbio de color amarillo o pardo, y a menudo fibrina., FIBROELASTOMA PAPILAR Son unas curiosas lesiones normalmente anecdoticas semejantes a una anemona marina, que se descubren mas a menudo en la autopsia. Pueden embolizar y por eso cobran importancia clinica., MIXOMA Se trata de neoplasias benignas relacionadas habitualmente con anomalias clonales de los cromosomas 12 y 17. La region de la fosa oval en el tabique interauricular es su lugar de origen predilecto., CORAZON MIOCARDIOPATIAS MIOCARDITIS, Son una inflamacion de los vasos sanguineos. Ocurre cuando el sistema inmunitario del cuerpo ataca a los vasos sanguineos por equivocacion. Puede ocurrir por una infeccion, un medicamento u otra enfermedad. La causa a menudo es desconocida. Las vasculitis a menudo afectan a mas de un organo importante pero sobre todo, estas afectan principalmente a las artes, venas y capilares., MIOCARDIOPATIA HIPERTROFICA Se caracteriza por una hipertrofia del miocardio, una escasa distensibilidad del miocardio en el ventriculo izquierdo que provoca un llenado diastolico anormal y en un tercio de los cas, obstruccion intermitente al flujo de salida ventricular. El rasgo fundamental de la MCH es una enorme hipertrofia del miocardio, normalmente sin dilatacion ventricular.