WARNING:
JavaScript is turned OFF. None of the links on this concept map will
work until it is reactivated.
If you need help turning JavaScript On, click here.
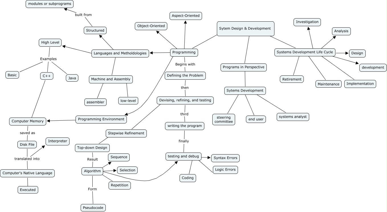
This Concept Map, created with IHMC CmapTools, has information related to: Team 4, Systems Development Life Cycle ???? Maintenance, Languages and Metholdologies ???? High Level, Systems Development Life Cycle ???? Implementation, testing and debug ???? Coding, Structured built from modules or subprograms, Devising, refining, and testing ???? Stepwise Refinement, High Level Examples Basic, Programming ???? Aspect-Oriented, Sytem Design & Development ???? Programming, Programming ???? Languages and Metholdologies, Programs in Perspective ???? Sytems Development, Programming ???? Programming Environment, Machine and Assembly ???? low-level, Systems Development Life Cycle ???? Investigation, Disk File translated into Interpreter, Algorithm ???? Repetition, Languages and Metholdologies ???? Machine and Assembly, Computer's Native Language ???? Executed, Algorithm ???? Selection, Sytems Development ???? systems analyst