WARNING:
JavaScript is turned OFF. None of the links on this concept map will
work until it is reactivated.
If you need help turning JavaScript On, click here.
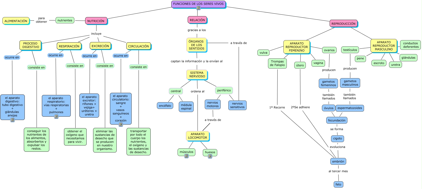
Este Cmap, tiene información relacionada con: FUNCIONES DE LOS SERES VIVOS, CIRCULACIÓN incluye RESPIRACIÓN, APARATO REPRODUCTOR FEMENINO ???? Trompas de Falopio, APARATO REPRODUCTOR FEMENINO ???? ovarios, PROCESO DIGESTIVO incluye RESPIRACIÓN, REPRODUCCIÓN ???? APARATO REPRODUCTOR FEMENINO, APARATO REPRODUCTOR MASCULINO ???? glándulas, SISTEMA NERVIOSO ordena al APARATO LOCOMOTOR, EXCRECIÓN incluye RESPIRACIÓN, huesos ???? APARATO LOCOMOTOR, uretra ???? APARATO REPRODUCTOR MASCULINO, APARATO REPRODUCTOR FEMENINO ???? útero, APARATO REPRODUCTOR FEMENINO vagina, ÓRGANOS DE LOS SENTIDOS ???? a través de, REPRODUCCIÓN ???? APARATO REPRODUCTOR MASCULINO, central ???? encéfalo, nervios motores a través de APARATO LOCOMOTOR, embrión 1º Recorre Trompas de Falopio, embrión al tercer mes feto, RESPIRACIÓN consiste en obtener el oxígeno que necesitamos para vivir., EXCRECIÓN consiste en eliminar las sustancias de desecho que se producen en nuestro organismo.