WARNING:
JavaScript is turned OFF. None of the links on this concept map will
work until it is reactivated.
If you need help turning JavaScript On, click here.
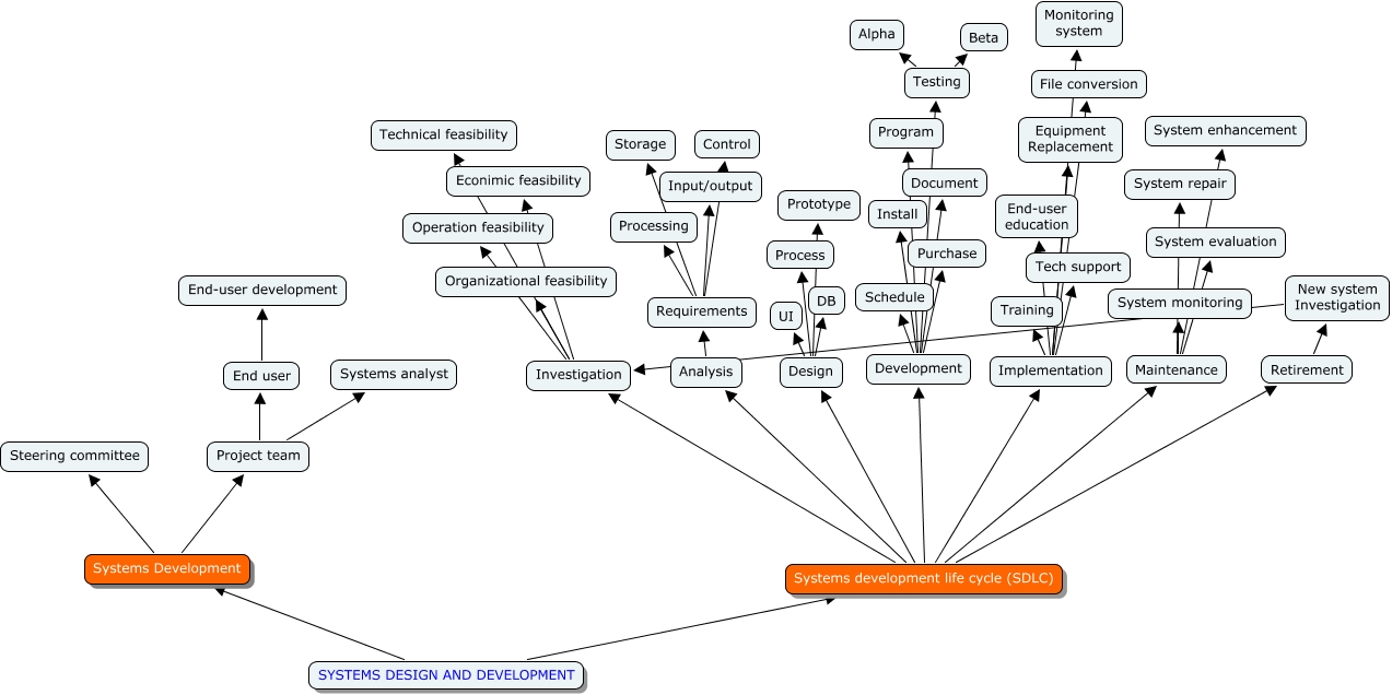
This Concept Map, created with IHMC CmapTools, has information related to: Christopher Morris, Implementation Monitoring system, Analysis Requirements, Project team End user, Project team Systems analyst, Requirements Control, Systems development life cycle (SDLC) Retirement, Development Purchase, Design DB, Development Testing, Implementation Training, Investigation Operation feasibility, Systems development life cycle (SDLC) Implementation, Systems development life cycle (SDLC) Maintenance, Development Program, Systems development life cycle (SDLC) Design, Systems development life cycle (SDLC) Analysis, Development Document, Maintenance System monitoring, Design Process, Implementation Equipment Replacement