WARNING:
JavaScript is turned OFF. None of the links on this concept map will
work until it is reactivated.
If you need help turning JavaScript On, click here.
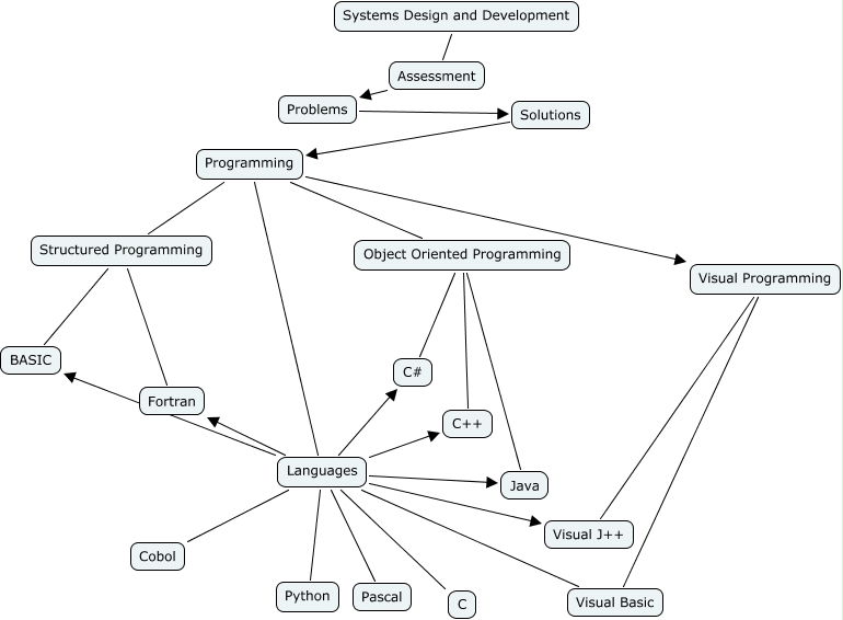
This Concept Map, created with IHMC CmapTools, has information related to: Oliver Sahagun, Solutions Programming, Languages C, Programming Structured Programming, Problems Solutions, Structured Programming BASIC, Programming Languages, Languages Visual Basic, Structured Programming Fortran, Programming Visual Programming, Object Oriented Programming C#, Object Oriented Programming Java, Visual Programming Visual J++, Languages BASIC, Languages Java, Languages C++, Visual Programming Visual Basic, Languages Fortran, Languages Visual J++, Languages Python, Programming Object Oriented Programming