WARNING:
JavaScript is turned OFF. None of the links on this concept map will
work until it is reactivated.
If you need help turning JavaScript On, click here.
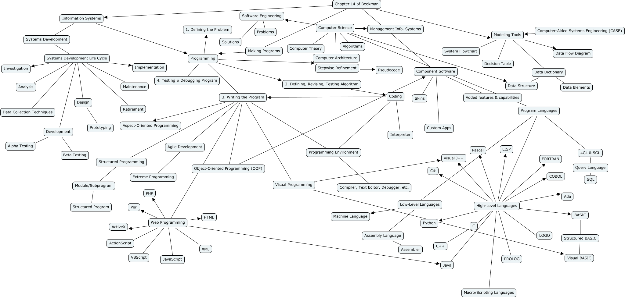
This Concept Map, created with IHMC CmapTools, has information related to: Kerry Charlesworth, Program Languages Low-Level Languages, High-Level Languages BASIC, Software Engineering Problems, Component Software Skins, 3. Writing the Program Programming Environment, Computer-Aided Systems Engineering (CASE) Modeling Tools, Structured Programming Module/Subprogram, Web Programming VBScript, High-Level Languages COBOL, Programming Stepwise Refinement, Design Prototyping, Coding Programming Environment, C C++, Web Programming JavaScript, Systems Development Life Cycle Data Collection Techniques, 3. Writing the Program Structured Programming, Systems Development Life Cycle Maintenance, Modeling Tools Data Dictionary, Modeling Tools Data Flow Diagram, Data Dictionary Data Elements