WARNING:
JavaScript is turned OFF. None of the links on this concept map will
work until it is reactivated.
If you need help turning JavaScript On, click here.
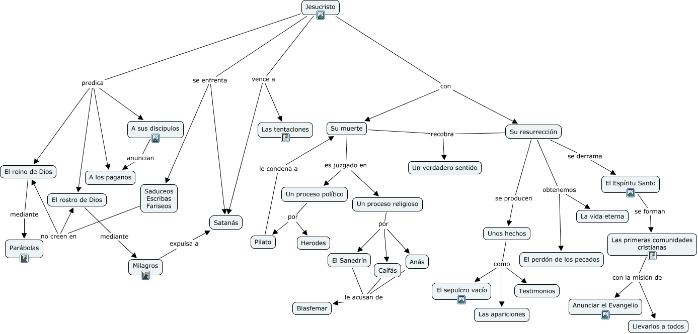
Este Cmap, tiene información relacionada con: Jesucristo, Su resurrección recobra Un verdadero sentido, El Sanedrín le acusan de Blasfemar, Jesucristo se enfrenta Satanás, Saduceos Escribas Fariseos no creen en El rostro de Dios, Jesucristo predica El reino de Dios, Su resurrección obtenemos El perdón de los pecados, Unos hechos como Las apariciones, Un proceso político por Herodes, Su resurrección obtenemos La vida eterna, Jesucristo se enfrenta Saduceos Escribas Fariseos, Jesucristo predica El rostro de Dios, Jesucristo vence a Las tentaciones, Las primeras comunidades cristianas con la misión de Anunciar el Evangelio, Las primeras comunidades cristianas con la misión de Llevarlos a todos, Jesucristo con Su muerte, Su muerte es juzgado en Un proceso religioso, Pilato le condena a Su muerte, Anás le acusan de Blasfemar, Su resurrección se producen Unos hechos, Su muerte recobra Un verdadero sentido