WARNING:
JavaScript is turned OFF. None of the links on this concept map will
work until it is reactivated.
If you need help turning JavaScript On, click here.
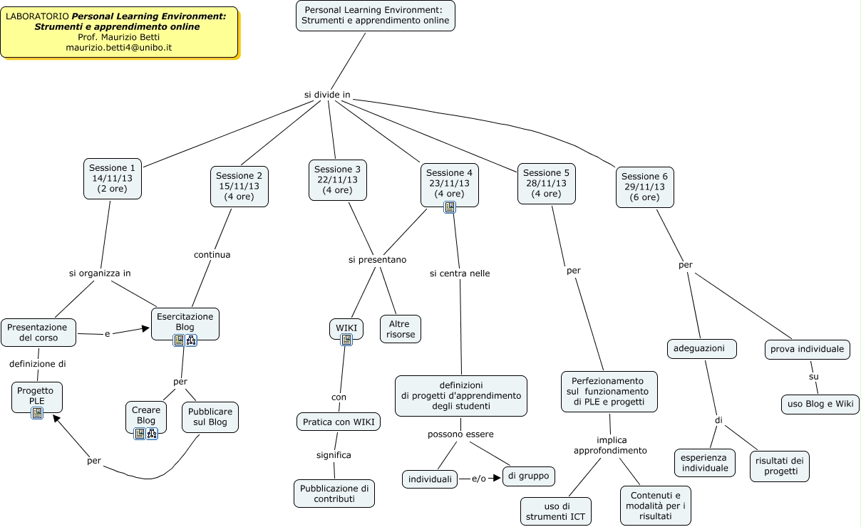
Questa Cmap, creata con IHMC CmapTools, contiene informazioni relative a: PLE_1_13_14_Bologna2, Sessione 2 15/11/13 (4 ore) continua Esercitazione Blog, definizioni di progetti d'apprendimento degli studenti possono essere di gruppo, Sessione 4 23/11/13 (4 ore) si presentano Altre risorse, adeguazioni di risultati dei progetti, Esercitazione Blog per Pubblicare sul Blog, adeguazioni di esperienza individuale, prova individuale su uso Blog e Wiki, Perfezionamento sul funzionamento di PLE e progetti implica approfondimento uso di strumenti ICT, Sessione 5 28/11/13 (4 ore) per Perfezionamento sul funzionamento di PLE e progetti, Personal Learning Environment: Strumenti e apprendimento online si divide in Sessione 1 14/11/13 (2 ore), individuali e/o di gruppo, Personal Learning Environment: Strumenti e apprendimento online si divide in Sessione 3 22/11/13 (4 ore), Perfezionamento sul funzionamento di PLE e progetti implica approfondimento Contenuti e modalità per i risultati, Sessione 1 14/11/13 (2 ore) si organizza in Esercitazione Blog, Sessione 3 22/11/13 (4 ore) si presentano WIKI, Personal Learning Environment: Strumenti e apprendimento online si divide in Sessione 4 23/11/13 (4 ore), Sessione 4 23/11/13 (4 ore) si presentano WIKI, Personal Learning Environment: Strumenti e apprendimento online si divide in Sessione 6 29/11/13 (6 ore), Esercitazione Blog per Creare Blog, Sessione 6 29/11/13 (6 ore) per prova individuale