WARNING:
JavaScript is turned OFF. None of the links on this concept map will
work until it is reactivated.
If you need help turning JavaScript On, click here.
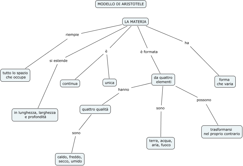
Questa Cmap, creata con IHMC CmapTools, contiene informazioni relative a: modello di Aristotele, LA MATERIA è formata da quattro elementi, LA MATERIA si estende in lunghezza, larghezza e profondità, LA MATERIA riempie tutto lo spazio che occupa, quattro qualità sono caldo, freddo, secco, umido, da quattro elementi hanno quattro qualità, LA MATERIA ha forma che varia, LA MATERIA è continua, da quattro elementi sono terra, acqua, aria, fuoco, da quattro elementi possono trasformarsi nel proprio contrario, LA MATERIA è unica