WARNING:
JavaScript is turned OFF. None of the links on this concept map will
work until it is reactivated.
If you need help turning JavaScript On, click here.
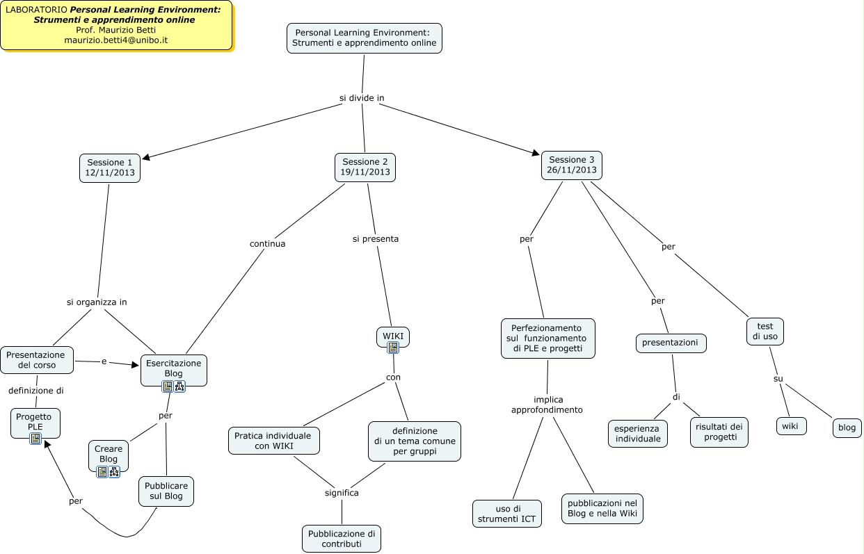
Questa Cmap, creata con IHMC CmapTools, contiene informazioni relative a: Struttura Laboratorio PLE_AA13-14_Rimini, Sessione 1 12/11/2013 si organizza in Presentazione del corso, Perfezionamento sul funzionamento di PLE e progetti implica approfondimento pubblicazioni nel Blog e nella Wiki, Sessione 3 26/11/2013 per test di uso, test di uso su blog, Presentazione del corso e Esercitazione Blog, Sessione 2 19/11/2013 continua Esercitazione Blog, Pratica individuale con WIKI significa Pubblicazione di contributi, Personal Learning Environment: Strumenti e apprendimento online si divide in Sessione 2 19/11/2013, Sessione 2 19/11/2013 si presenta WIKI, Pubblicare sul Blog per Progetto PLE, Presentazione del corso definizione di Progetto PLE, Sessione 3 26/11/2013 per presentazioni, Personal Learning Environment: Strumenti e apprendimento online si divide in Sessione 3 26/11/2013, presentazioni di risultati dei progetti, Esercitazione Blog per Creare Blog, Perfezionamento sul funzionamento di PLE e progetti implica approfondimento uso di strumenti ICT, Sessione 3 26/11/2013 per Perfezionamento sul funzionamento di PLE e progetti, Esercitazione Blog per Pubblicare sul Blog, Personal Learning Environment: Strumenti e apprendimento online si divide in Sessione 1 12/11/2013, test di uso su wiki