WARNING:
JavaScript is turned OFF. None of the links on this concept map will
work until it is reactivated.
If you need help turning JavaScript On, click here.
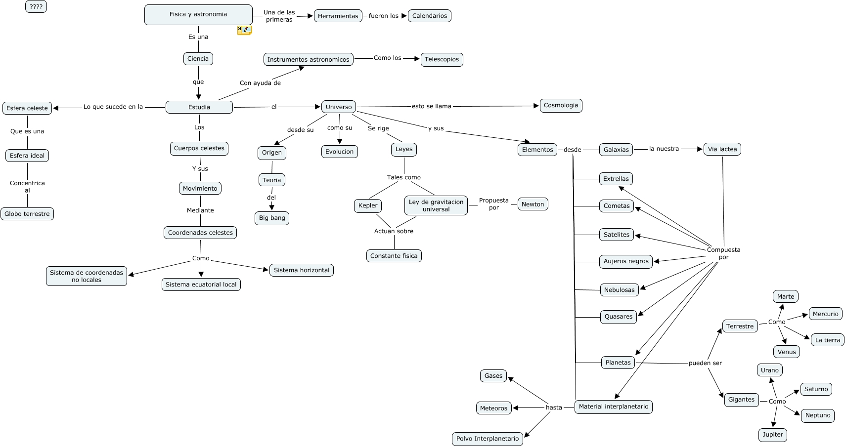
Este Cmap, tiene información relacionada con: pachado, turri, abraham, vara, Gigantes Como Saturno, Via lactea Compuesta por Satelites, Terrestre Como Marte, Estudia Con ayuda de Instrumentos astronomicos, Ley de gravitacion universal Actuan sobre Constante fisica, Via lactea Compuesta por Aujeros negros, Estudia Lo que sucede en la Esfera celeste, Via lactea Compuesta por Quasares, Herramientas fueron los Calendarios, Material interplanetario hasta Polvo Interplanetario, Leyes Tales como Ley de gravitacion universal, Universo desde su Origen, Elementos desde Extrellas, Terrestre Como Venus, Coordenadas celestes Como Sistema de coordenadas no locales, Gigantes Como Jupiter, Fisica y astronomia Es una Ciencia, Elementos desde Cometas, Movimiento Mediante Coordenadas celestes, Elementos desde Quasares