WARNING:
JavaScript is turned OFF. None of the links on this concept map will
work until it is reactivated.
If you need help turning JavaScript On, click here.
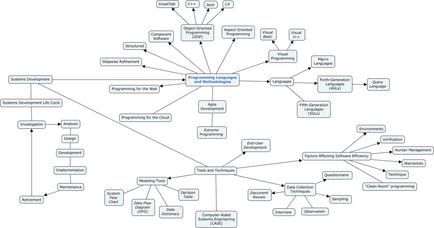
This Concept Map, created with IHMC CmapTools, has information related to: 1, Data Collection Techniques Questionnaire, Object-Oriented Programming (OOP) SmallTalk, Systems Development Tools and Techniques, Tools and Techniques Computer-Aided Systems Engineering (CASE), Maintenance Retirement, Tools and Techniques Modeling Tools, Programming Languages and Methodologies Programming for the Web, Modeling Tools Decision Table, Development Implementation, Tools and Techniques Factors Affecting Software Efficiency, Languages Macro Languages, Factors Affecting Software Efficiency Human Management, Factors Affecting Software Efficiency "Clean-Room" programming, Programming Languages and Methodologies Component Software, Languages Fifth-Generation Languages (5GLs), Modeling Tools System Flow Chart, Data Collection Techniques Interview, Factors Affecting Software Efficiency Technique, Visual Programming Visual Basic, Agile Development Extreme Programming