WARNING:
JavaScript is turned OFF. None of the links on this concept map will
work until it is reactivated.
If you need help turning JavaScript On, click here.
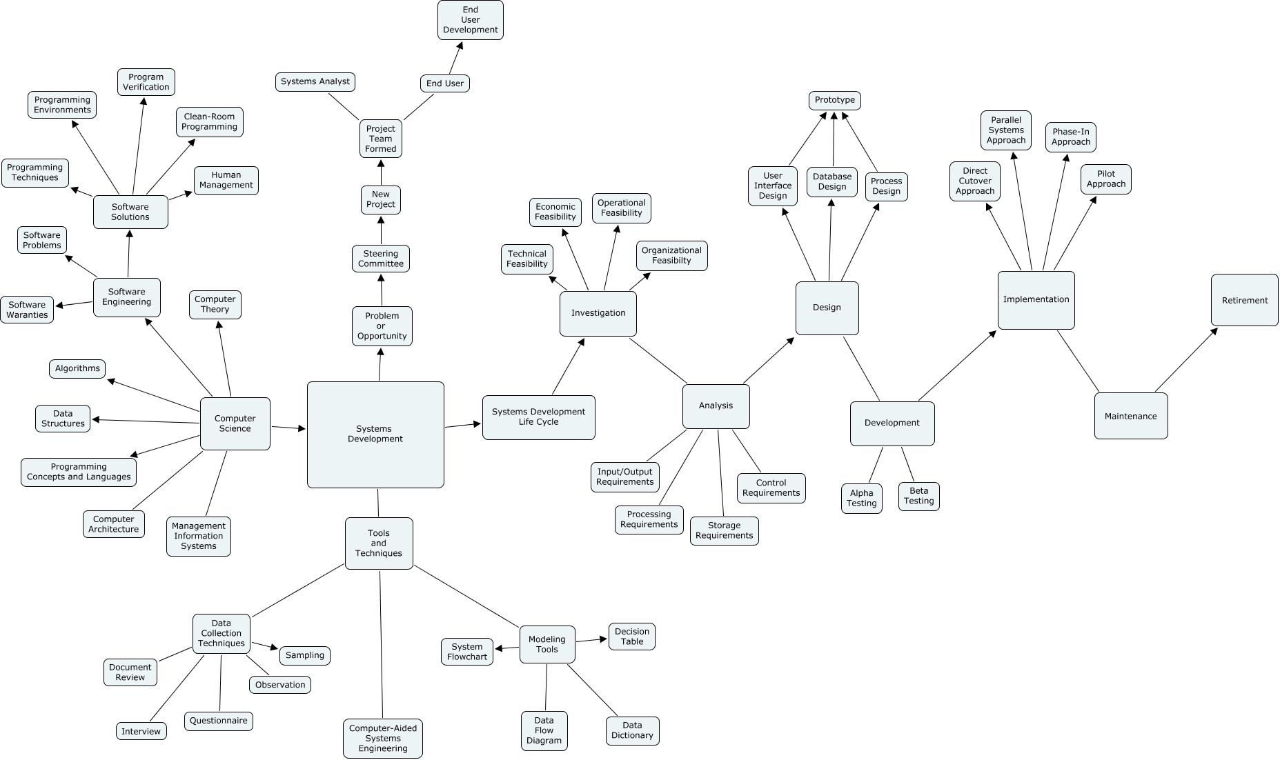
This Concept Map, created with IHMC CmapTools, has information related to: Ben Miller, Software Solutions Programming Environments, Development Alpha Testing, Systems Development Tools and Techniques, Design Process Design, Software Solutions Clean-Room Programming, Systems Development Life Cycle Investigation, Investigation Operational Feasibility, Tools and Techniques Computer-Aided Systems Engineering, Design Development, Modeling Tools Data Flow Diagram, Systems Development Problem or Opportunity, Development Beta Testing, User Interface Design Prototype, Investigation Analysis, Investigation Technical Feasibility, Data Collection Techniques Observation, Systems Analyst Project Team Formed, Investigation Organizational Feasibilty, Software Engineering Software Problems, End User End User Development