WARNING:
JavaScript is turned OFF. None of the links on this concept map will
work until it is reactivated.
If you need help turning JavaScript On, click here.
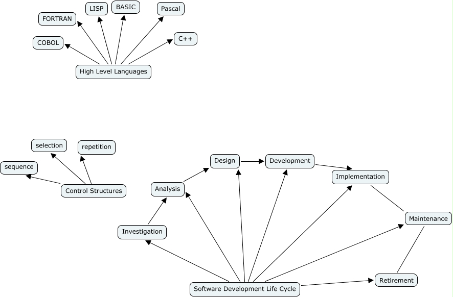
This Concept Map, created with IHMC CmapTools, has information related to: Chris Fields - New, Software Development Life Cycle Investigation, High Level Languages LISP, High Level Languages COBOL, Investigation Analysis, Control Structures repetition, Software Development Life Cycle Maintenance, Design Development, High Level Languages BASIC, High Level Languages Pascal, Analysis Design, Development Implementation, Software Development Life Cycle Retirement, Software Development Life Cycle Design, Maintenance Retirement, Software Development Life Cycle Analysis, Software Development Life Cycle Development, High Level Languages FORTRAN, Software Development Life Cycle Implementation, High Level Languages C++, Implementation Maintenance