WARNING:
JavaScript is turned OFF. None of the links on this concept map will
work until it is reactivated.
If you need help turning JavaScript On, click here.
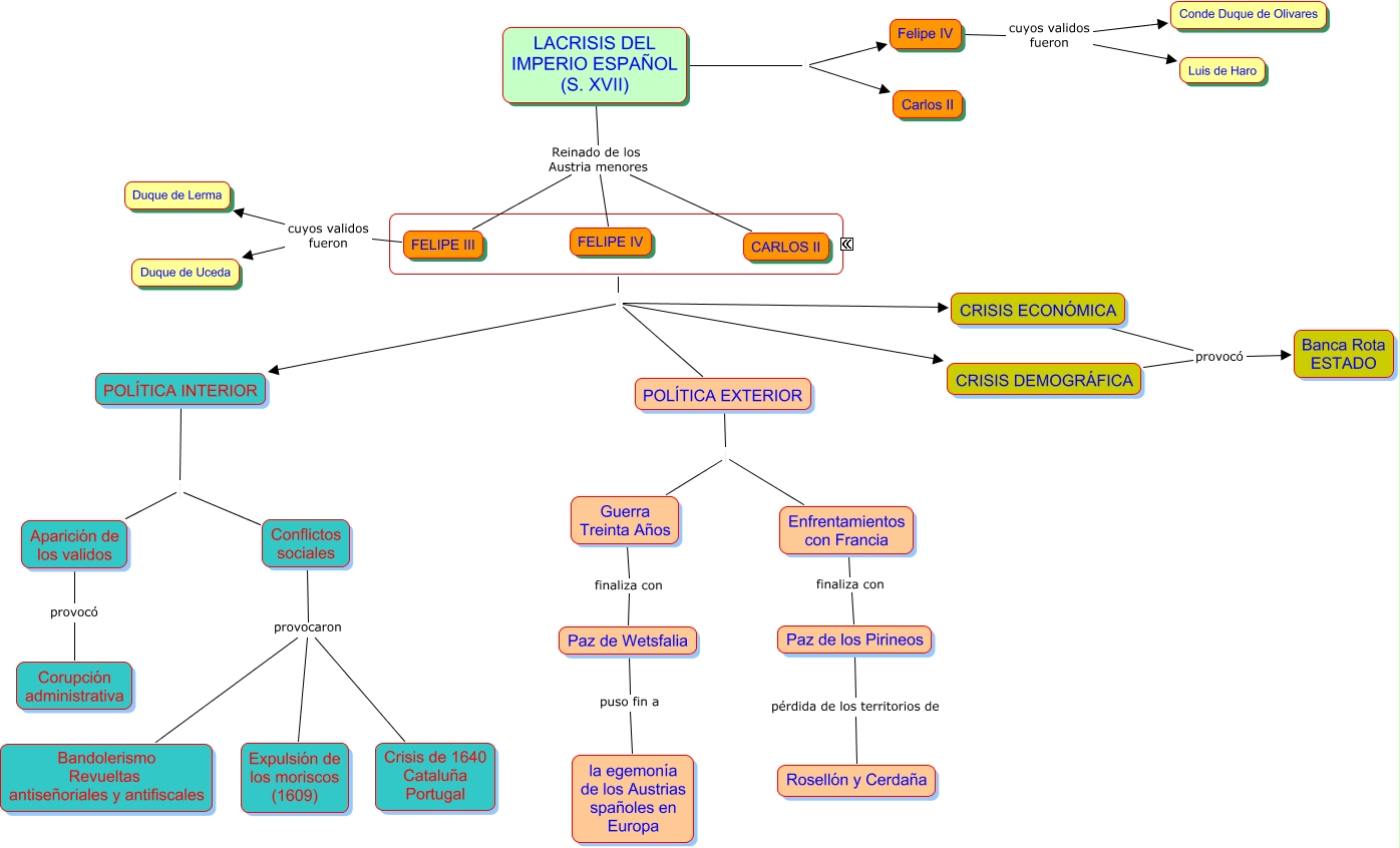
Este Cmap, tiene información relacionada con: S XVII, ???? CRISIS ECONÓMICA, LACRISIS DEL IMPERIO ESPAÑOL (S. XVII) Carlos II, Conflictos sociales provocaron Bandolerismo Revueltas antiseñoriales y antifiscales, POLÍTICA EXTERIOR Enfrentamientos con Francia, ???? POLÍTICA INTERIOR, ???? CRISIS DEMOGRÁFICA, LACRISIS DEL IMPERIO ESPAÑOL (S. XVII) Reinado de los Austria menores FELIPE III, FELIPE III cuyos validos fueron Duque de Uceda, POLÍTICA INTERIOR Aparición de los validos, Paz de los Pirineos pérdida de los territorios de Rosellón y Cerdaña, FELIPE III cuyos validos fueron Duque de Lerma, Felipe IV cuyos validos fueron Conde Duque de Olivares, LACRISIS DEL IMPERIO ESPAÑOL (S. XVII) Reinado de los Austria menores FELIPE IV, Conflictos sociales provocaron Crisis de 1640 Cataluña Portugal, Enfrentamientos con Francia finaliza con Paz de los Pirineos, CRISIS DEMOGRÁFICA provocó Banca Rota ESTADO, POLÍTICA INTERIOR Conflictos sociales, LACRISIS DEL IMPERIO ESPAÑOL (S. XVII) Reinado de los Austria menores CARLOS II, Felipe IV cuyos validos fueron Luis de Haro, LACRISIS DEL IMPERIO ESPAÑOL (S. XVII) Felipe IV