WARNING:
JavaScript is turned OFF. None of the links on this concept map will
work until it is reactivated.
If you need help turning JavaScript On, click here.
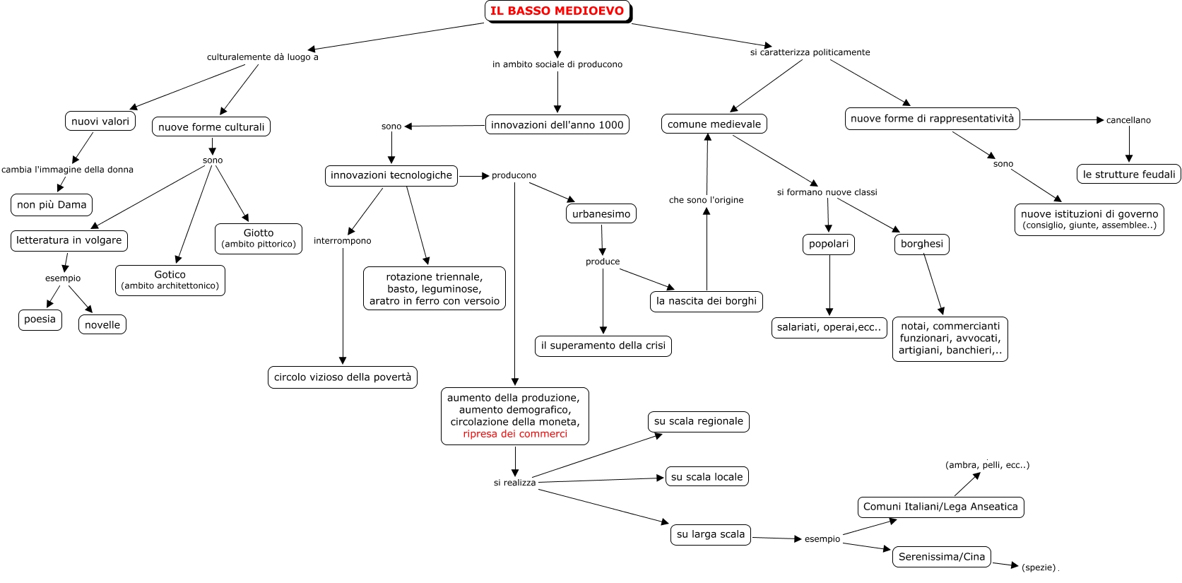
Questa Cmap, creata con IHMC CmapTools, contiene informazioni relative a: Bassomedioevo_Bradascio, la nascita dei borghi che sono l'origine ????, Comuni Italiani/Lega Anseatica (ambra, pelli, ecc..) ????, innovazioni tecnologiche producono aumento della produzione, aumento demografico, circolazione della moneta, ripresa dei commerci, su larga scala esempio Serenissima/Cina, Serenissima/Cina (spezie) ????, IL BASSO MEDIOEVO si caratterizza politicamente comune medievale, innovazioni tecnologiche producono urbanesimo, aumento della produzione, aumento demografico, circolazione della moneta, ripresa dei commerci si realizza su larga scala, letteratura in volgare esempio novelle, borghesi ???? notai, commercianti funzionari, avvocati, artigiani, banchieri,.., nuovi valori cambia l'immagine della donna non più Dama, IL BASSO MEDIOEVO culturalemente dà luogo a nuovi valori, nuove forme di rappresentatività cancellano le strutture feudali, nuove forme culturali sono Gotico (ambito architettonico), innovazioni dell'anno 1000 sono innovazioni tecnologiche, su larga scala esempio Comuni Italiani/Lega Anseatica, comune medievale si formano nuove classi popolari, popolari ???? salariati, operai,ecc.., nuove forme di rappresentatività sono nuove istituzioni di governo (consiglio, giunte, assemblee..), comune medievale si formano nuove classi borghesi