WARNING:
JavaScript is turned OFF. None of the links on this concept map will
work until it is reactivated.
If you need help turning JavaScript On, click here.
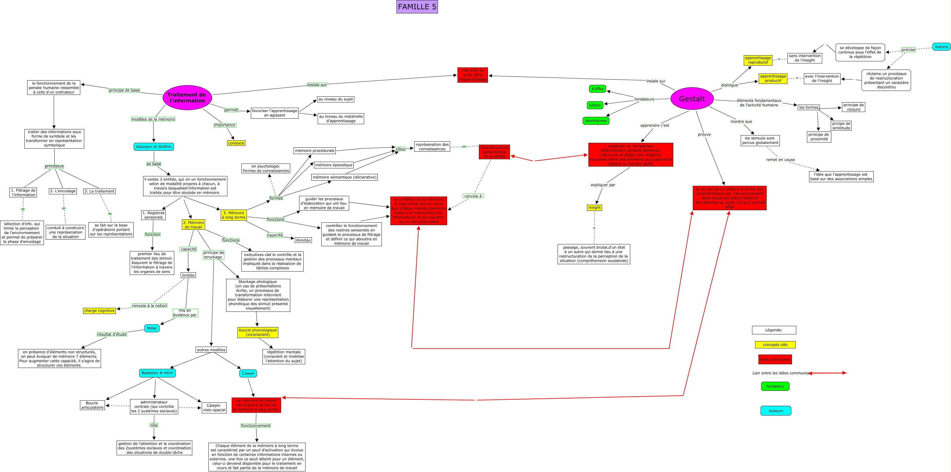
Cette carte de concepts créée avec IHMC CmapTools traite de: famille 5 gestalt et traitement de l'ifonrmation, le fonctionnement de la pensée humaine ressemble à celle d'un ordinateur traiter des informations sous forme de symbole et les transformer en représentation symbolique, Gestalt distingue apprentissage reproductif, contrôler le fonctionnement des resitres sensoriels en guidant le processus de filtrage et définir ce qui aboutira en mémoire de travail le contenur de la mémoire à long terme fera en sorte que chaque individu percevra traitera et mémorisera les informations d'une manière qui lui est particulière, Gestalt montre que les stimulis sont percus globalement, Baddeley & Hitch Calepin visio-spacial, autres modèles Baddeley & Hitch, Gestalt fondateurs köhler, reconstructions personnelles de la réalité renvoie à le contenur de la mémoire à long terme fera en sorte que chaque individu percevra traitera et mémorisera les informations d'une manière qui lui est particulière, 2. Mémoire de travail capacité limitée, Traitement de l'information permet favoriser l'apprentissage en agissant, mémoire épisodique rôles représenation des connaissances, apprentissage productif = avec l'intervention de l'insight, il existe 3 entités, qui on un fonctionnement selon de modalité propres à chacun, à travers lesquellesl'information est traitée pour être stockée en mémoire. 3. Mémoire à long terme, mémoire sémantique (déclarative) rôles représenation des connaissances, représenation des connaissances = reconstructions personnelles de la réalité, 3. Mémoire à long terme formes mémoire sémantique (déclarative), traiter des informations sous forme de symbole et les transformer en représentation symbolique processus 1. Filtrage de l'information, autres modèles Cowan, limitée renvoie à la notion charge cognitive, 2. L'encodage = conduit à construire une représenation de la situation