WARNING:
JavaScript is turned OFF. None of the links on this concept map will
work until it is reactivated.
If you need help turning JavaScript On, click here.
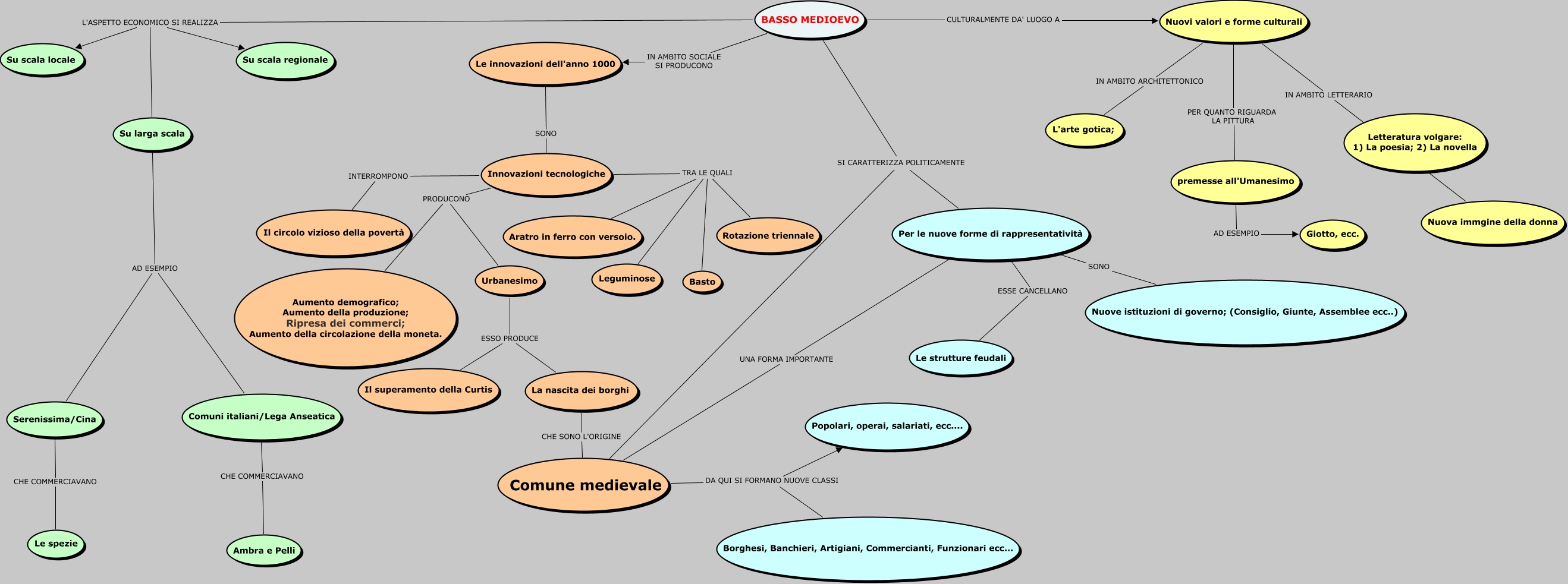
Questa Cmap, creata con IHMC CmapTools, contiene informazioni relative a: Vetrobassomedioevo, Innovazioni tecnologiche TRA LE QUALI Rotazione triennale, Innovazioni tecnologiche TRA LE QUALI Basto, Comuni italiani/Lega Anseatica CHE COMMERCIAVANO Ambra e Pelli, BASSO MEDIOEVO L'ASPETTO ECONOMICO SI REALIZZA Su scala locale, BASSO MEDIOEVO SI CARATTERIZZA POLITICAMENTE Comune medievale, Innovazioni tecnologiche TRA LE QUALI Leguminose, Innovazioni tecnologiche INTERROMPONO Il circolo vizioso della povertà, Nuovi valori e forme culturali IN AMBITO LETTERARIO Nuova immgine della donna, Per le nuove forme di rappresentatività SONO Nuove istituzioni di governo; (Consiglio, Giunte, Assemblee ecc..), Le innovazioni dell'anno 1000 SONO Innovazioni tecnologiche, BASSO MEDIOEVO SI CARATTERIZZA POLITICAMENTE Per le nuove forme di rappresentatività, Nuovi valori e forme culturali IN AMBITO ARCHITETTONICO L'arte gotica;, premesse all'Umanesimo AD ESEMPIO Giotto, ecc., Per le nuove forme di rappresentatività UNA FORMA IMPORTANTE Comune medievale, Su larga scala AD ESEMPIO Comuni italiani/Lega Anseatica, La nascita dei borghi CHE SONO L'ORIGINE Comune medievale, Innovazioni tecnologiche PRODUCONO Urbanesimo, Nuovi valori e forme culturali PER QUANTO RIGUARDA LA PITTURA premesse all'Umanesimo, BASSO MEDIOEVO L'ASPETTO ECONOMICO SI REALIZZA Su larga scala, Serenissima/Cina CHE COMMERCIAVANO Le spezie