WARNING:
JavaScript is turned OFF. None of the links on this concept map will
work until it is reactivated.
If you need help turning JavaScript On, click here.
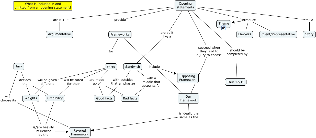
This Concept Map, created with IHMC CmapTools, has information related to: Opening statements, Frameworks for Facts, Opening statements introduce Client/Representative, Weights is/are heavily influenced by the Favored Framework, Facts will be given different Weights, Facts are made up of Good facts, Credibility is/are heavily influenced by the Favored Framework, Sandwich with a middle that accounts for Bad facts, Opening statements succeed when they lead to a jury to choose Our Framework, Jury will choose its Favored Framework, Sandwich with outsides that emphasize Good facts, Frameworks include Our Framework, Opening statements provide Frameworks, Opening statements introduce Theme, Our Framework is ideally the same as the Favored Framework, Opening statements should be completed by Thur 12/19, Facts will be rated for their Credibility, Frameworks include Opposing Framework, Facts are made up of Bad facts, Opening statements introduce Lawyers, Opening statements tell a Story