WARNING:
JavaScript is turned OFF. None of the links on this concept map will
work until it is reactivated.
If you need help turning JavaScript On, click here.
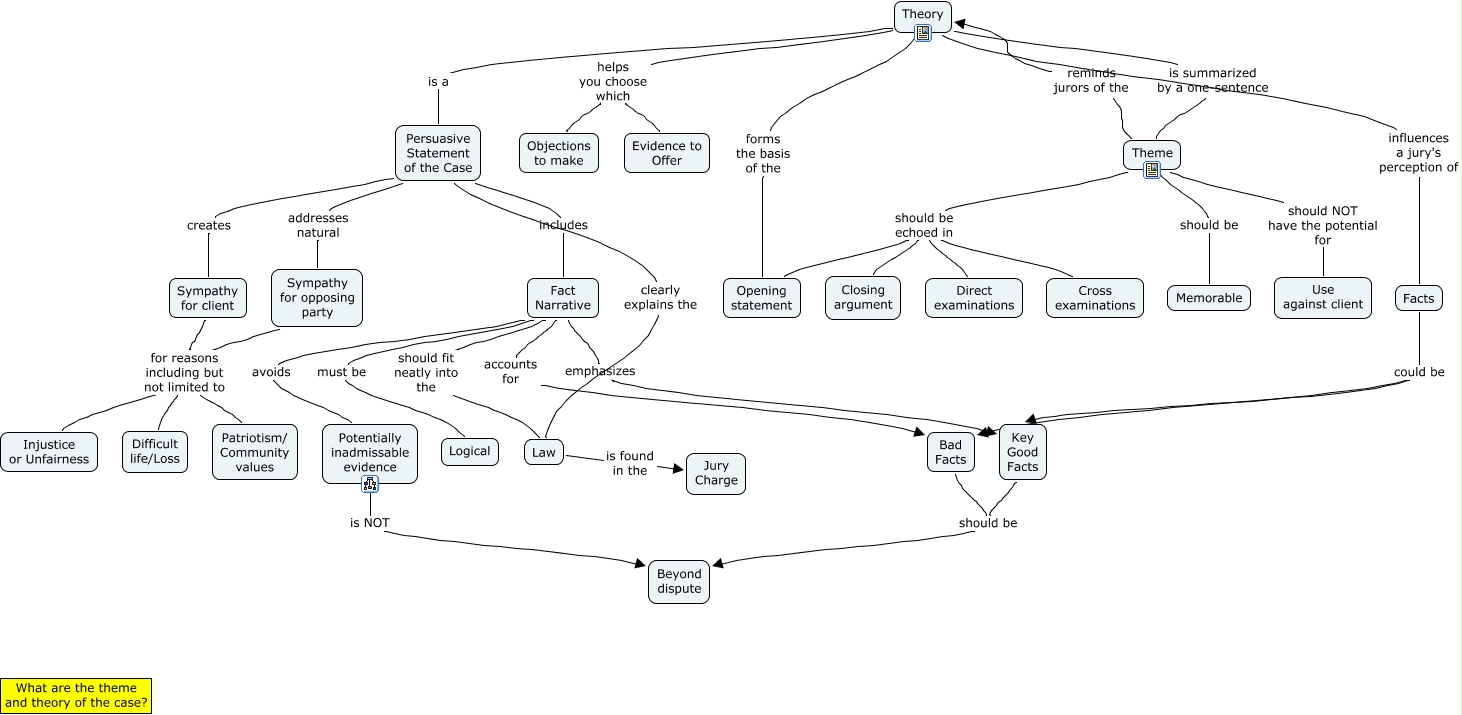
This Concept Map, created with IHMC CmapTools, has information related to: Theory and Theme, Fact Narrative should fit neatly into the Law, Theory is a Persuasive Statement of the Case, Potentially inadmissable evidence is NOT Beyond dispute, Fact Narrative must be Logical, Fact Narrative emphasizes Key Good Facts, Persuasive Statement of the Case includes Fact Narrative, Bad Facts should be Beyond dispute, Facts could be Key Good Facts, Fact Narrative avoids Potentially inadmissable evidence, Theme should be echoed in Cross examinations, Theme should be echoed in Opening statement, Theory influences a jury's perception of Facts, Key Good Facts should be Beyond dispute, Sympathy for client for reasons including but not limited to Injustice or Unfairness, Sympathy for opposing party for reasons including but not limited to Difficult life/Loss, Sympathy for opposing party for reasons including but not limited to Patriotism/ Community values, Facts could be Bad Facts, Sympathy for client for reasons including but not limited to Patriotism/ Community values, Persuasive Statement of the Case clearly explains the Law, Persuasive Statement of the Case addresses natural Sympathy for opposing party