WARNING:
JavaScript is turned OFF. None of the links on this concept map will
work until it is reactivated.
If you need help turning JavaScript On, click here.
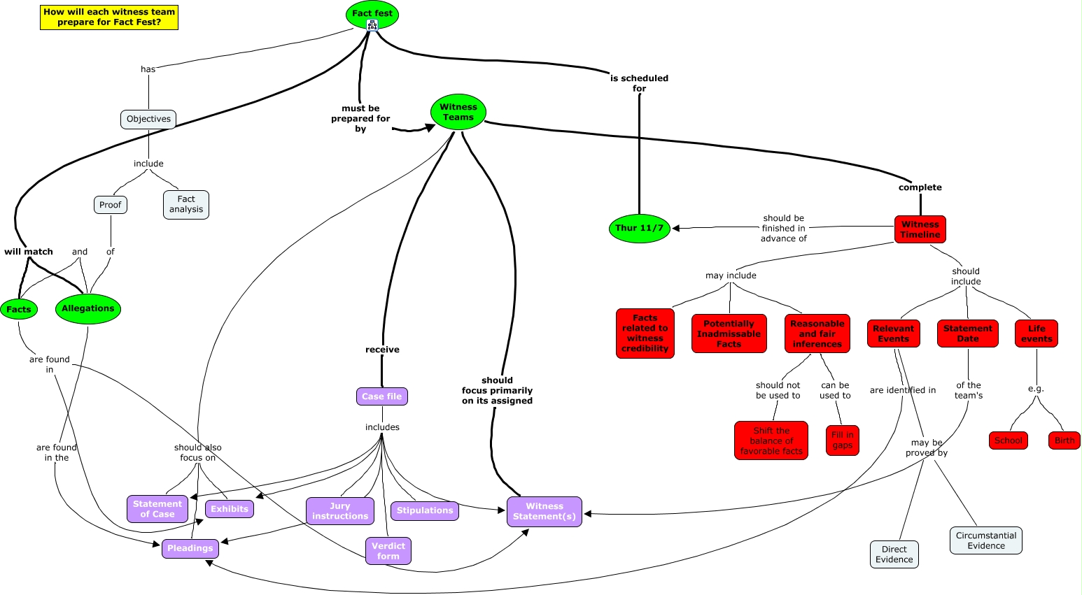
This Concept Map, created with IHMC CmapTools, has information related to: Preparation for Fact fest, Fact fest has Objectives, Witness Timeline should include Life events, Witness Teams should focus primarily on its assigned Witness Statement(s), Witness Timeline may include Facts related to witness credibility, Witness Teams receive Case file, Witness Timeline should be finished in advance of Thur 11/7, Case file includes Pleadings, Fact fest is scheduled for Thur 11/7, Witness Timeline should include Statement Date, Witness Teams should also focus on Exhibits, Life events e.g. School, Case file includes Jury instructions, Proof of Allegations, Witness Teams complete Witness Timeline, Reasonable and fair inferences should not be used to Shift the balance of favorable facts, Case file includes Statement of Case, Case file includes Exhibits, Reasonable and fair inferences can be used to Fill in gaps, Facts are found in Exhibits, Facts are found in Witness Statement(s)