WARNING:
JavaScript is turned OFF. None of the links on this concept map will
work until it is reactivated.
If you need help turning JavaScript On, click here.
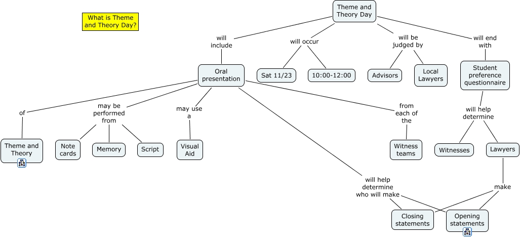
This Concept Map, created with IHMC CmapTools, has information related to: Theme and Theory Day, Student preference questionnaire will help determine Witnesses, Theme and Theory Day will occur 10:00-12:00, Theme and Theory Day will occur Sat 11/23, Student preference questionnaire will help determine Lawyers, Oral presentation will help determine who will make Closing statements, Oral presentation may be performed from Script, Oral presentation will help determine who will make Opening statements, Theme and Theory Day will be judged by Local Lawyers, Oral presentation may be performed from Note cards, Lawyers make Opening statements, Theme and Theory Day will be judged by Advisors, Oral presentation may use a Visual Aid, Theme and Theory Day will end with Student preference questionnaire, Lawyers make Closing statements, Theme and Theory Day will include Oral presentation, Oral presentation of Theme and Theory, Oral presentation from each of the Witness teams, Oral presentation may be performed from Memory