WARNING:
JavaScript is turned OFF. None of the links on this concept map will
work until it is reactivated.
If you need help turning JavaScript On, click here.
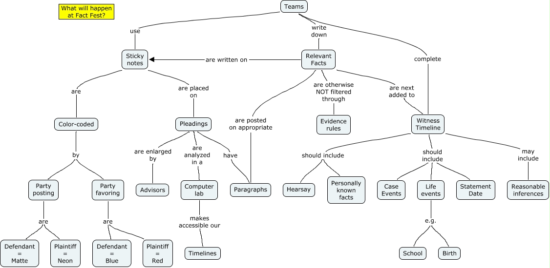
This Concept Map, created with IHMC CmapTools, has information related to: Steps in fact fest, Relevant Facts are next added to Witness Timeline, Witness Timeline should include Life events, Pleadings have Paragraphs, Life events e.g. Birth, Computer lab makes accessible our Timelines, Relevant Facts are written on Sticky notes, Life events e.g. School, Witness Timeline should include Personally known facts, Sticky notes are Color-coded, Color-coded by Party posting, Party favoring are Plaintiff = Red, Pleadings are enlarged by Advisors, Pleadings are analyzed in a Computer lab, Teams complete Witness Timeline, Witness Timeline should include Hearsay, Witness Timeline should include Case Events, Party favoring are Defendant = Blue, Party posting are Defendant = Matte, Sticky notes are placed on Pleadings, Witness Timeline may include Reasonable inferences