WARNING:
JavaScript is turned OFF. None of the links on this concept map will
work until it is reactivated.
If you need help turning JavaScript On, click here.
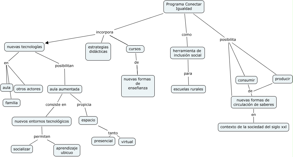
Este Cmap, tiene información relacionada con: APRENDIZAJE UBICUO Y MODELOS, Programa Conectar Igualdad incorpora nuevas tecnologías, nuevas formas de circulación de saberes en contexto de la sociedad del siglo xxl, consumir de nuevas formas de circulación de saberes, nuevas tecnologías posibilitan aula aumentada, Programa Conectar Igualdad posibilita nuevas formas de circulación de saberes, aula aumentada consiste en nuevos entornos tecnológicos, Programa Conectar Igualdad incorpora cursos, producir de nuevas formas de circulación de saberes, Programa Conectar Igualdad posibilita consumir, nuevos entornos tecnológicos permiten aprendizaje ubicuo, nuevos entornos tecnológicos permiten socializar, nuevas tecnologías en familia, Programa Conectar Igualdad incorpora estrategias didácticas, nuevas tecnologías en otros actores, espacio tanto presencial, aula aumentada propicia espacio, espacio tanto virtual, Programa Conectar Igualdad incorpora cursos, herramienta de inclusión social para escuelas rurales, cursos de nuevas formas de enseñanza