WARNING:
JavaScript is turned OFF. None of the links on this concept map will
work until it is reactivated.
If you need help turning JavaScript On, click here.
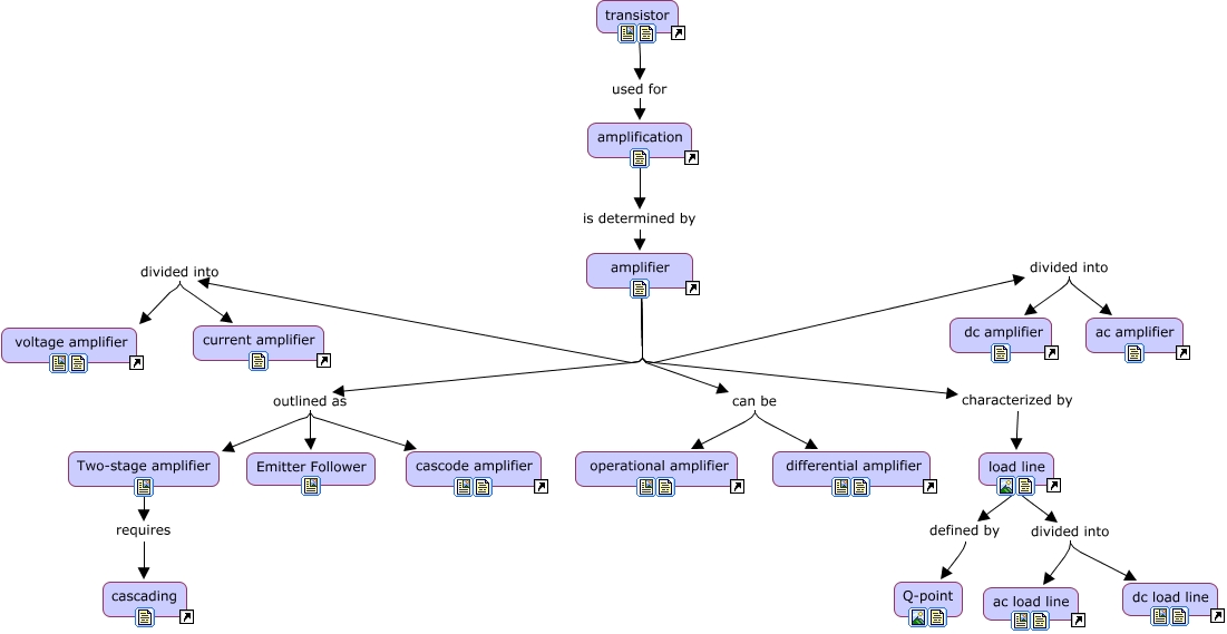
This Concept Map, created with IHMC CmapTools, has information related to: Amplifier introduction, load line defined by Q-point, amplifier divided into dc amplifier, amplifier outlined as Two-stage amplifier, amplifier can be differential amplifier, amplifier divided into current amplifier, amplification is determined by amplifier, load line divided into ac load line, amplifier outlined as Emitter Follower, amplifier divided into ac amplifier, Two-stage amplifier requires cascading, transistor used for amplification, load line divided into dc load line, amplifier divided into voltage amplifier, amplifier outlined as cascode amplifier, amplifier can be operational amplifier, amplifier characterized by load line