WARNING:
JavaScript is turned OFF. None of the links on this concept map will
work until it is reactivated.
If you need help turning JavaScript On, click here.
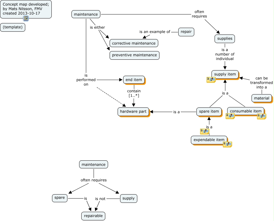
Den här kartan innehåller information om: Spares and Supplies, maintenance is performed on hardware part, end item contain [1..*] hardware part, material can be transformed into a supply item, repair is an example of corrective maintenance, maintenance often requires spare, spare item is a hardware part, supplies is a number of individual supply item, maintenance often requires supply, spare is repairable, supply is not repairable, consumable item is a supply item, spare item is a supply item, maintenance is performed on end item, maintenance is either corrective maintenance, maintenance often requires supplies, expendable item is a spare item, maintenance is either preventive maintenance