WARNING:
JavaScript is turned OFF. None of the links on this concept map will
work until it is reactivated.
If you need help turning JavaScript On, click here.
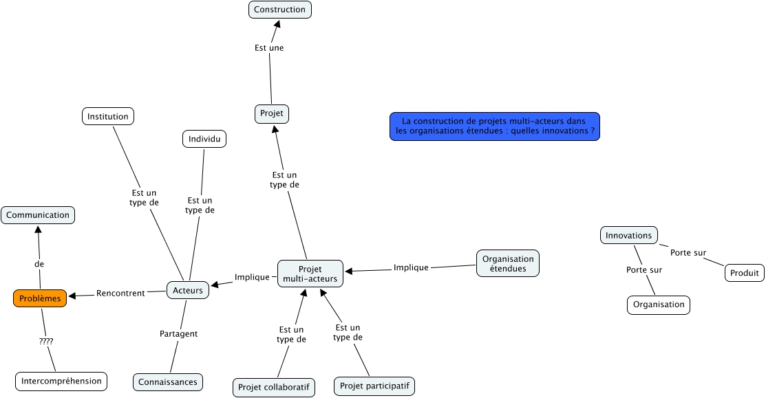
Cette carte de concepts créée avec IHMC CmapTools traite de: MSHL, Individu Est un type de Acteurs, Institution Est un type de Acteurs, Projet collaboratif Est un type de Projet multi-acteurs, Projet Est une Construction, Projet participatif Est un type de Projet multi-acteurs, Problèmes ???? Intercompréhension, Acteurs Partagent Connaissances, Acteurs Rencontrent Problèmes, Projet multi-acteurs Est un type de Projet, Innovations Porte sur Produit, Problèmes de Communication, Innovations Porte sur Organisation, Organisation étendues Implique Projet multi-acteurs, Projet multi-acteurs Implique Acteurs