WARNING:
JavaScript is turned OFF. None of the links on this concept map will
work until it is reactivated.
If you need help turning JavaScript On, click here.
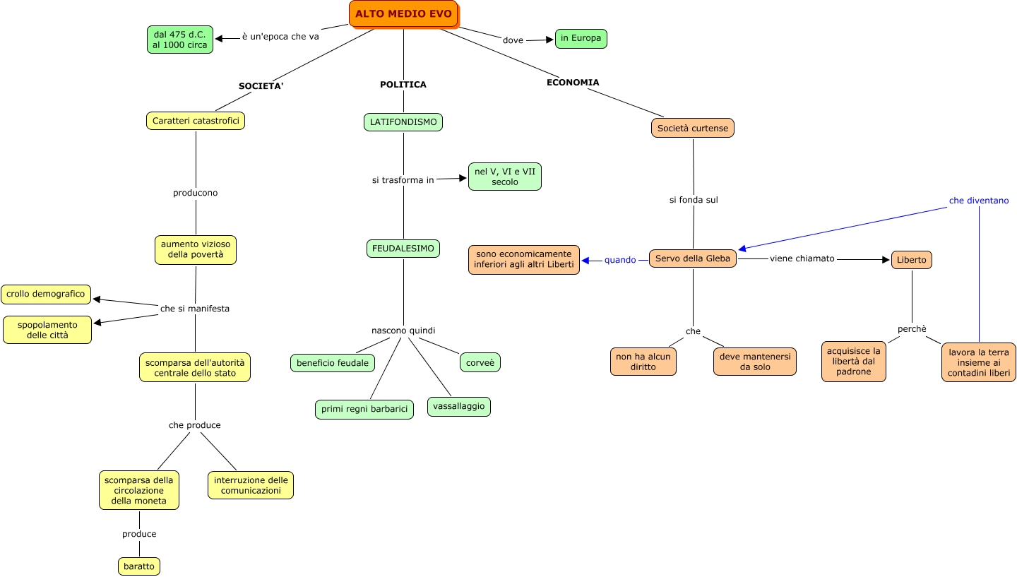
Questa Cmap, creata con IHMC CmapTools, contiene informazioni relative a: fontana_altomedioevo, ALTO MEDIO EVO è un'epoca che va dal 475 d.C. al 1000 circa, ALTO MEDIO EVO dove in Europa, lavora la terra insieme ai contadini liberi che diventano Servo della Gleba, scomparsa dell'autorità centrale dello stato che produce interruzione delle comunicazioni, Società curtense si fonda sul Servo della Gleba, FEUDALESIMO nascono quindi corveè, FEUDALESIMO nascono quindi vassallaggio, aumento vizioso della povertà che si manifesta scomparsa dell'autorità centrale dello stato, Liberto perchè lavora la terra insieme ai contadini liberi, Servo della Gleba che non ha alcun diritto, LATIFONDISMO si trasforma in nel V, VI e VII secolo, scomparsa della circolazione della moneta produce baratto, FEUDALESIMO nascono quindi beneficio feudale, FEUDALESIMO nascono quindi primi regni barbarici, Caratteri catastrofici producono aumento vizioso della povertà, ALTO MEDIO EVO ECONOMIA Società curtense, aumento vizioso della povertà che si manifesta spopolamento delle città, scomparsa dell'autorità centrale dello stato che produce scomparsa della circolazione della moneta, Liberto perchè acquisisce la libertà dal padrone, Servo della Gleba viene chiamato Liberto