WARNING:
JavaScript is turned OFF. None of the links on this concept map will
work until it is reactivated.
If you need help turning JavaScript On, click here.
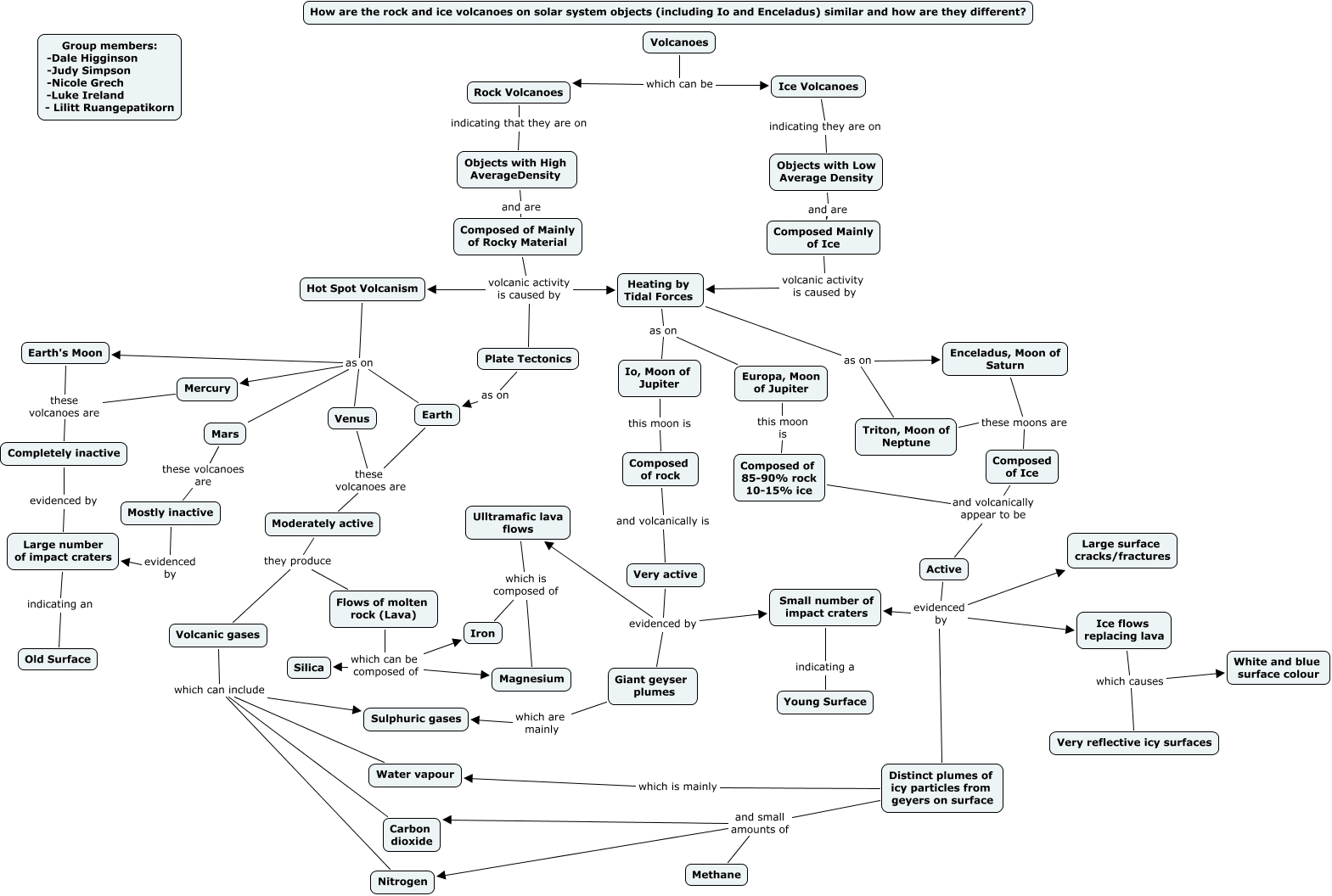
This Concept Map, created with IHMC CmapTools, has information related to: rock and ice volcanoe 2, Distinct plumes of icy particles from geyers on surface and small amounts of Methane, Ice Volcanoes indicating they are on Objects with Low Average Density, Composed Mainly of Ice volcanic activity is caused by Heating by Tidal Forces, Flows of molten rock (Lava) which can be composed of Silica, Hot Spot Volcanism as on Mercury, Mars these volcanoes are Mostly inactive, Ulltramafic lava flows which is composed of Iron, Hot Spot Volcanism as on Earth, Completely inactive evidenced by Large number of impact craters, Large number of impact craters indicating an Old Surface, Composed of rock and volcanically is Very active, Active evidenced by Large surface cracks/fractures, Flows of molten rock (Lava) which can be composed of Magnesium, Ulltramafic lava flows which is composed of Magnesium, Earth these volcanoes are Moderately active, Objects with High AverageDensity and are Composed of Mainly of Rocky Material, Rock Volcanoes indicating that they are on Objects with High AverageDensity, Very active evidenced by Giant geyser plumes, Mercury these volcanoes are Completely inactive, Active evidenced by Distinct plumes of icy particles from geyers on surface