WARNING:
JavaScript is turned OFF. None of the links on this concept map will
work until it is reactivated.
If you need help turning JavaScript On, click here.
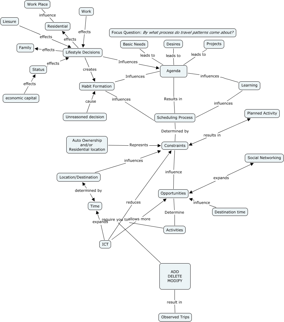
This Concept Map, created with IHMC CmapTools, has information related to: Step2_Enhancements_version 5, ICT expands Time, Habit Formation Influences Agenda, Liesure effects Lifestyle Decisions, ICT reduces Constraints, ICT allows more Opportunities, economic capital effects Status, Scheduling Process Determined by Constraints, Agenda Results in Scheduling Process, Opportunities Determine Activities, Constraints influence Opportunities, Basic Needs leads to Agenda, Learning influences Agenda, Auto Ownership and/or Residential location Represnts Constraints, Observed Trips result in ADD DELETE MODIFY, Status effects Lifestyle Decisions, Lifestyle Decisions creates Habit Formation, ADD DELETE MODIFY require you to Activities, Desires leads to Agenda, Location/Destination influences Constraints, Work Place influence Residential