WARNING:
JavaScript is turned OFF. None of the links on this concept map will
work until it is reactivated.
If you need help turning JavaScript On, click here.
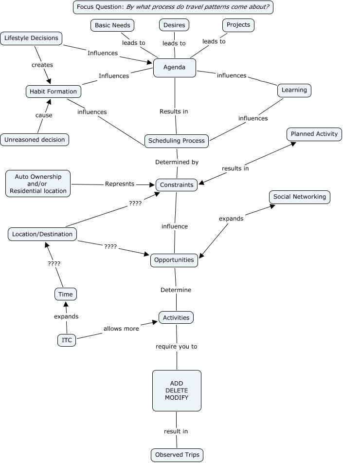
This Concept Map, created with IHMC CmapTools, has information related to: Step2_Enhancements_version 3, Auto Ownership and/or Residential location Represnts Constraints, ITC allows more Activities, Scheduling Process Determined by Constraints, Agenda Results in Scheduling Process, Learning influences Scheduling Process, Habit Formation Influences Agenda, ADD DELETE MODIFY require you to Activities, Lifestyle Decisions creates Habit Formation, Basic Needs leads to Agenda, Location/Destination ???? Opportunities, Constraints influence Opportunities, Habit Formation influences Scheduling Process, ITC expands Time, Projects leads to Agenda, Opportunities Determine Activities, Location/Destination ???? Constraints, Lifestyle Decisions Influences Agenda, Unreasoned decision cause Habit Formation, Learning influences Agenda, Observed Trips result in ADD DELETE MODIFY