WARNING:
JavaScript is turned OFF. None of the links on this concept map will
work until it is reactivated.
If you need help turning JavaScript On, click here.
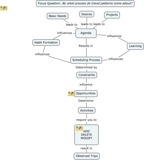
This Concept Map, created with IHMC CmapTools, has information related to: Step1_Replication, Projects leads to Agenda, Habit Formation influences Scheduling Process, Learning influences Agenda, Observed Trips result in ADD DELETE MODIFY, Desires leads to Agenda, Agenda Results in Scheduling Process, Habit Formation Influences Agenda, Basic Needs leads to Agenda, Constraints influence Opportunities, Opportunities Determine Activities, Scheduling Process Determined by Constraints, Learning influences Scheduling Process, ADD DELETE MODIFY require you to Activities