WARNING:
JavaScript is turned OFF. None of the links on this concept map will
work until it is reactivated.
If you need help turning JavaScript On, click here.
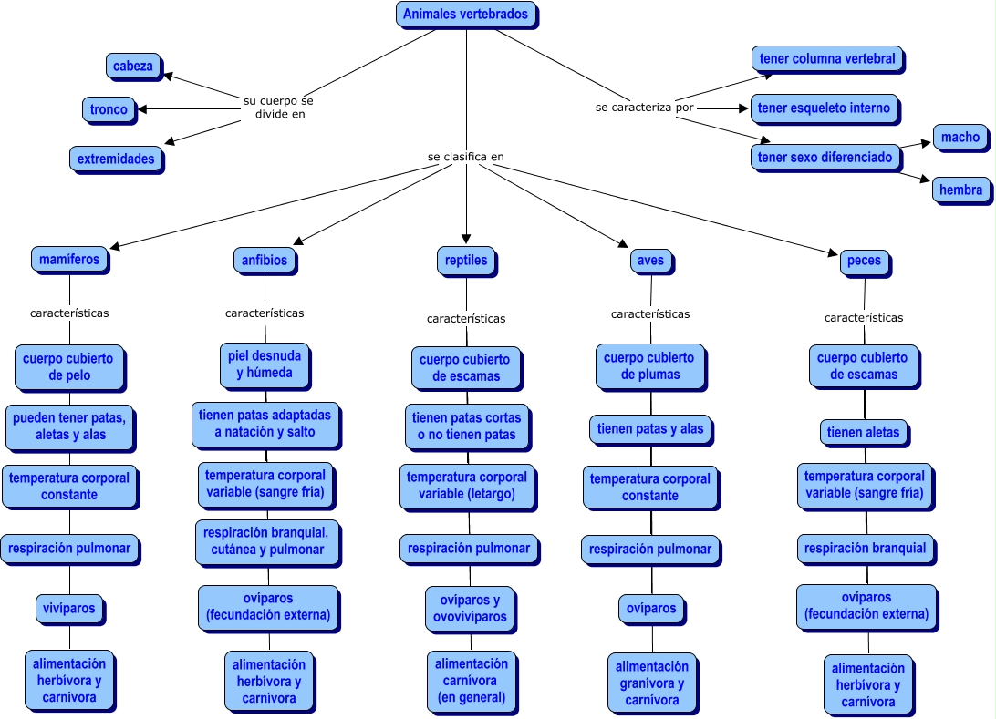
Este Cmap, tiene información relacionada con: Animales vertebrados, peces características temperatura corporal variable (sangre fría), anfibios características tienen patas adaptadas a natación y salto, Animales vertebrados se caracteriza por tener sexo diferenciado, peces características alimentación herbívora y carnívora, mamíferos características respiración pulmonar, Animales vertebrados se caracteriza por tener columna vertebral, tener sexo diferenciado ???? hembra, Animales vertebrados su cuerpo se divide en extremidades, anfibios características alimentación herbívora y carnívora, reptiles características ovíparos y ovovivíparos, reptiles características tienen patas cortas o no tienen patas, peces características tienen aletas, Animales vertebrados su cuerpo se divide en tronco, peces características ovíparos (fecundación externa), reptiles características cuerpo cubierto de escamas, reptiles características temperatura corporal variable (letargo), Animales vertebrados se caracteriza por tener esqueleto interno, aves características temperatura corporal constante, Animales vertebrados su cuerpo se divide en cabeza, aves características alimentación granívora y carnívora