WARNING:
JavaScript is turned OFF. None of the links on this concept map will
work until it is reactivated.
If you need help turning JavaScript On, click here.
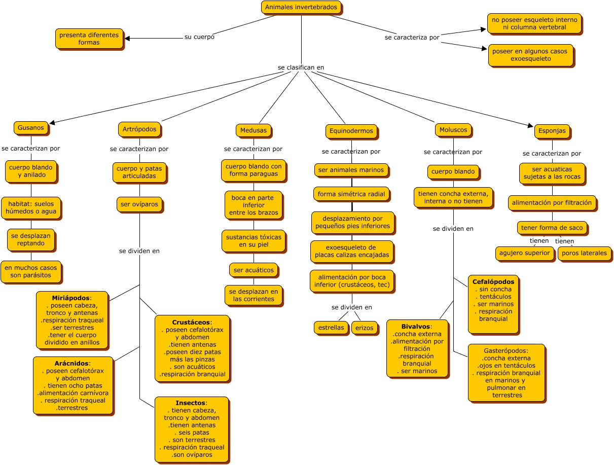
Este Cmap, tiene información relacionada con: Animales invertebrados, Gusanos se caracterizan por habitat: suelos húmedos o agua, Medusas se caracterizan por cuerpo blando con forma paraguas, Animales invertebrados se clasifican en Moluscos, Animales invertebrados se clasifican en Esponjas, Gusanos se caracterizan por cuerpo blando y anilado, Equinodermos se caracterizan por desplazamiento por pequeños pies inferiores, Equinodermos se caracterizan por forma simétrica radial, Esponjas se caracterizan por alimentación por filtración, Equinodermos se caracterizan por ser animales marinos, Moluscos se dividen en Gasterópodos: .concha externa .ojos en tentáculos . respiración branquial en marinos y pulmonar en terrestres, Animales invertebrados se caracteriza por poseer en algunos casos exoesqueleto, tener forma de saco tienen agujero superior, Artrópodos se caracterizan por cuerpo y patas articuladas, Animales invertebrados se clasifican en Equinodermos, Equinodermos se dividen en estrellas, Esponjas se caracterizan por ser acuaticas sujetas a las rocas, Equinodermos se dividen en erizos, Animales invertebrados se clasifican en Gusanos, ser ovíparos se dividen en Arácnidos: . poseen cefalotórax y abdomen . tienen ocho patas .alimentación carnívora . respiración traqueal .terrestres, Animales invertebrados se clasifican en Artrópodos