WARNING:
JavaScript is turned OFF. None of the links on this concept map will
work until it is reactivated.
If you need help turning JavaScript On, click here.
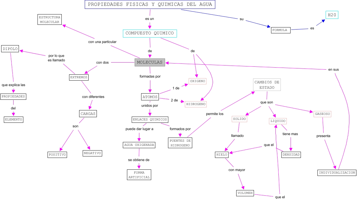
Este Cmap, tiene información relacionada con: agua h2o, VOLUMEN que el LIQUIDO, PROPIEDADES del ELEMENTO, ATOMOS unidos por ENLACES QUIMICOS, GASEOSO presenta INDIVIDUALIZACION, ATOMOS 1 de OXIGENO, DIPOLO que explica las PROPIEDADES, CAMBIOS DE ESTADO que son GASEOSO, AGUA OXIGENADA se obtiene de FORMA ARTIFICIAL, COMPUESTO QUIMICO de MOLECULAS, PROPIEDADES FISICAS Y QUIMICAS DEL AGUA su FORMULA, CARGAS son NEGATIVO, COMPUESTO QUIMICO de OXIGENO, PROPIEDADES FISICAS Y QUIMICAS DEL AGUA es un COMPUESTO QUIMICO, ATOMOS 2 de HIDROGENO, FORMULA es H20, SOLIDO llamado HIELO, CAMBIOS DE ESTADO que son SOLIDO, CARGAS son POSITIVO, PUENTES DE HIDROGENO permite los CAMBIOS DE ESTADO, EXTREMOS por lo que es llamado DIPOLO