WARNING:
JavaScript is turned OFF. None of the links on this concept map will
work until it is reactivated.
If you need help turning JavaScript On, click here.
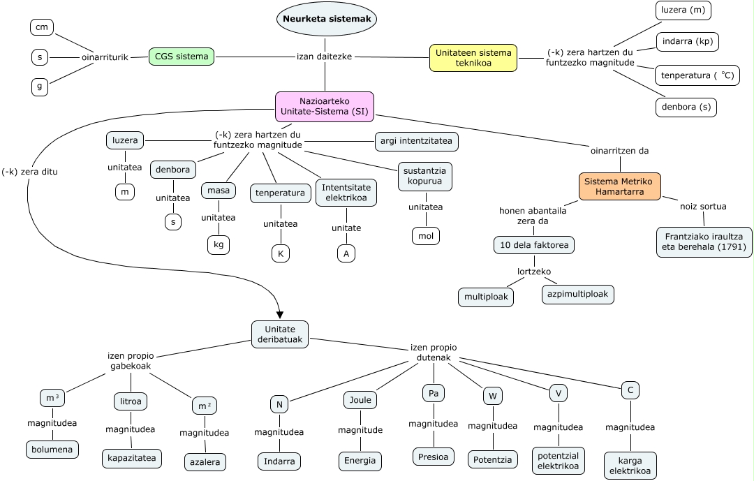
Este Cmap, tiene información relacionada con: Neurketako sistemak, Unitate deribatuak izen propio gabekoak <math xmlns="http://www.w3.org/1998/Math/MathML"> <mrow> <mmultiscripts> <mtext> m </mtext> <none/> <mtext> 2 </mtext> </mmultiscripts> </mrow> </math>, Intentsitate elektrikoa unitate A, W magnitudea Potentzia, Unitateen sistema teknikoa (-k) zera hartzen du funtzezko magnitude indarra (kp), Sistema Metriko Hamartarra noiz sortua Frantziako iraultza eta berehala (1791), <math xmlns="http://www.w3.org/1998/Math/MathML"> <mrow> <mmultiscripts> <mtext> m </mtext> <none/> <mtext> 3 </mtext> </mmultiscripts> </mrow> </math> magnitudea bolumena, CGS sistema oinarriturik cm, Neurketa sistemak izan daitezke Nazioarteko Unitate-Sistema (SI), 10 dela faktorea lortzeko azpimultiploak, Unitateen sistema teknikoa (-k) zera hartzen du funtzezko magnitude denbora (s), 10 dela faktorea lortzeko multiploak, Nazioarteko Unitate-Sistema (SI) (-k) zera hartzen du funtzezko magnitude masa, Unitate deribatuak izen propio dutenak V, Nazioarteko Unitate-Sistema (SI) (-k) zera hartzen du funtzezko magnitude Intentsitate elektrikoa, Nazioarteko Unitate-Sistema (SI) (-k) zera hartzen du funtzezko magnitude sustantzia kopurua, Unitate deribatuak izen propio dutenak Joule, CGS sistema oinarriturik s, Nazioarteko Unitate-Sistema (SI) oinarritzen da Sistema Metriko Hamartarra, Unitate deribatuak izen propio gabekoak <math xmlns="http://www.w3.org/1998/Math/MathML"> <mrow> <mmultiscripts> <mtext> m </mtext> <none/> <mtext> 3 </mtext> </mmultiscripts> </mrow> </math>, Nazioarteko Unitate-Sistema (SI) (-k) zera hartzen du funtzezko magnitude denbora