WARNING:
JavaScript is turned OFF. None of the links on this concept map will
work until it is reactivated.
If you need help turning JavaScript On, click here.
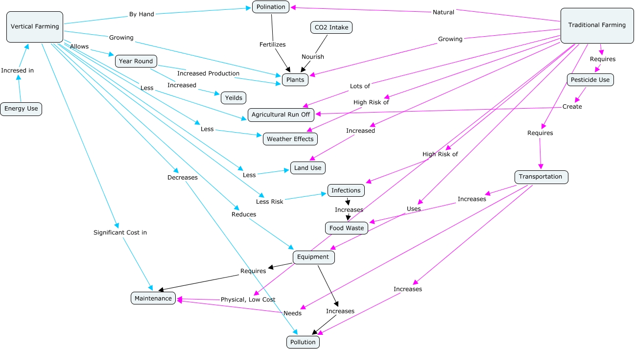
This Concept Map, created with IHMC CmapTools, has information related to: Vertical Farming, Equipment Requires Maintenance, Year Round Increased Production Plants, Year Round Increased Yeilds, Vertical Farming Less Risk Infections, Traditional Farming High Risk of Infections, Vertical Farming Reduces Equipment, Transportation Needs Maintenance, Vertical Farming Growing Plants, Vertical Farming Less Weather Effects, Polination Fertilizes Plants, Traditional Farming Lots of Agricultural Run Off, Pesticide Use Create Agricultural Run Off, Energy Use Incresed in Vertical Farming, Equipment Increases Pollution, Traditional Farming Physical, Low Cost Maintenance, Traditional Farming Natural Polination, Traditional Farming Requires Transportation, Traditional Farming Requires Pesticide Use, Traditional Farming Growing Plants, CO2 Intake Nourish Plants